Texas Instruments OPAx391 광대역폭 RRIO 연산 증폭기
Texas Instruments OPAx391 광범위한 대역폭 RRIO 연산 증폭기(연산 증폭기)는 고정밀 증폭기에서 고대역폭(1MHz)과 초저대기 전류(24µA)의 독특한 조합을 특징으로 합니다. 레일-레일 입력 및 출력과 결합된 이러한 특징 덕분에 이 장치는 고이득, 저전력 애플리케이션에 탁월한 선택입니다. 10fA의 초저입력 바이어스 전류, 단 45µV의 오프셋(최대), 온도에 따른 1.2µV/°C의 드리프트는 저전력 요건이 까다로운 비율계 및 전류계 센서 프론트 엔드에서 고정밀성을 유지하는 데 도움이 됩니다.OPAx391은 Texas Instruments의 독점적인 e-trim™ 연산 증폭기 기술을 사용하여 입력 스위칭 또는 자동 영점 기술 없이도 초저 오프셋 및 낮은 입력 오프셋 드리프트의 고유한 조합을 가능하게 합니다. CMOS 기반 기술 플랫폼은 또한 고출력 커패시턴스를 허용하는 현대적이고 견고한 출력 스테이지 설계가 특징입니다. 이 특징은 일반적인 저전력 증폭기에서 흔히 발생하는 안정성 문제를 완화합니다.
특징
- 24µA의 낮은 IQ
- 1MHz GBWP(이득 대역폭 곱)
- 10fA 낮은 입력 바이어스 전류
- ±45µV(최대) 낮은 오프셋 전압
- ±1.2µV/°C 낮은 드리프트
- 1.7~5.5V 낮은 공급 전압 작동
- ±100mV 초과 레일의 입력 공통 모드 범위
- 1V/µs 빠른 슬루율
- 높은 부하 용량성 구동
- 60mA의 고출력 전류 구동
- 레일-레일 출력
- EMI/RFI 필터링 입력
- SC-70 소형 패키지
애플리케이션
- 휴대용 전자 장치
- 유량 트랜스미터
- 혈당계
- 공정 분석(pH, 가스, 힘, 습도)
- 온도 트랜스미터
- 압력 트랜스미터
- 의료용 센서 패치
- 빌딩 자동화
- 웨어러블 피트니스 및 활동 모니터
- 가스 감지기
- 아날로그 보안 카메라
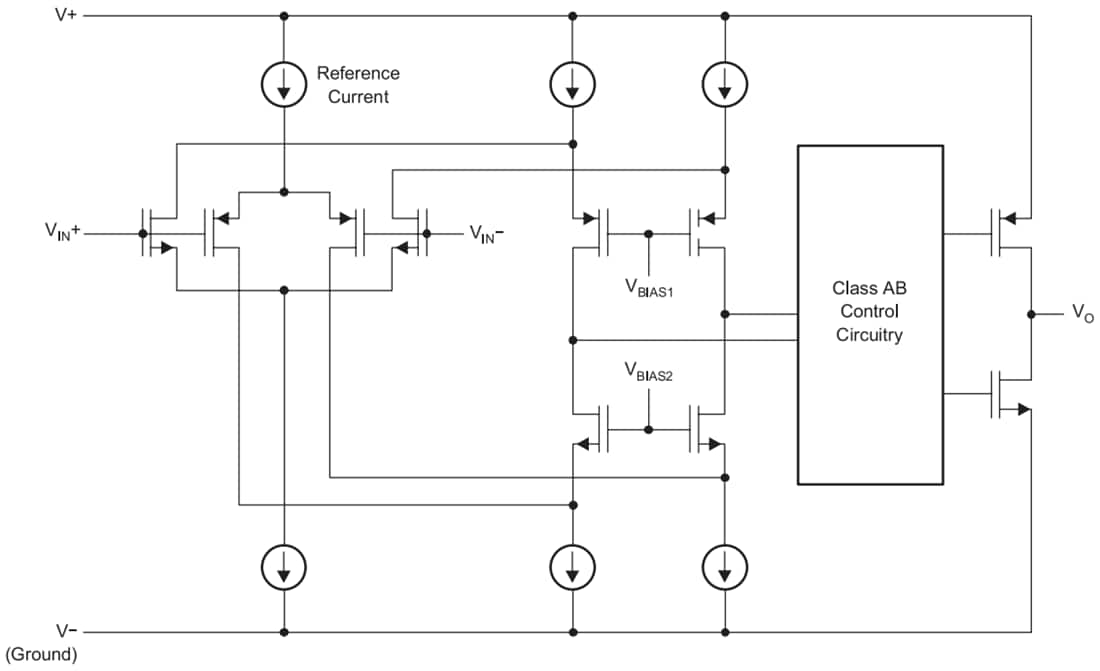
기능 블록 선도
게시일: 2021-03-11
| 갱신일: 2025-01-23
