OPA2834는 낮은 소비전력이 매우 중요한 배터리 전원 공급식 및 휴대용 애플리케이션을 위해 우수한 대역폭 대 IQ 비를 제공합니다. OPA2834 고속 연산 증폭기는 왜곡이 매우 낮으므로, 데이터 수집 시스템과 마이크 전치 증폭기에 매우 적합합니다.
특징
- 초저전력:
- 공급 전압: 2.7~5.4V
- 대기 전류(IQ): 170µA/ch(표준)
- 대역폭: 50MHz(G = 1V/V)
- 슬루율: 26V/µs
- 안정화 시간(0.1%): 88ns(2-VSTEP)
- HD2, HD3: 10kH(2VPP)에서 –131dBc, –146dBc
- 입력 전압 잡음: 12nV/√Hz(f = 10kHz)
- 입력 오프셋 전압: 350µV(최대 ±1.9mV)
- 음의 레일 입력, 레일-레일 출력(RRO)
- 입력 전압 범위: -0.2~3.9V(5V 전원)
- 작동 온도 범위: -40~+125°C
애플리케이션
- 전원 공급 장치의 전류 감지
- 저전력 신호 조정
- 배터리 전원 공급식 애플리케이션
- 휴대용 음성 레코더
- 저전력 SAR 및 ΔΣ ADC 드라이버
- 휴대용 장치
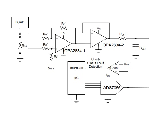
블록 선도
게시일: 2019-10-17
| 갱신일: 2024-01-02

