이 장치는 2.5V(±1.25V)~5.5V(±2.75V)의 단일 또는 이중 전원 공급 장치에서 작동하도록 최적화되었습니다. OPA2356-EP의 공통 모드 입력 범위는 접지 미만 100mV와 V+에서 1.5V까지 확장됩니다. 이 장치는 레일의 100mV 이내에서 출력 변동을 포함한 폭넓은 다이내믹 레인지를 지원합니다. OPA2356-EP는 최저의 혼선과 상호 작용으로부터의 자유를 위해 완전히 독립된 회로를 갖춘 이중(VSSOP-8) 버전으로 제공됩니다. OPA2356-EP의 확장된 작동 온도 범위는 -55~125°C입니다.
특징
- 단위 이득 대역폭: 450MHz
- 넓은 대역폭: 200MHz GBW
- 높은 슬루율: 360V/µs
- 낮은 잡음: 5.8nV/√Hz
- 우수한 비디오 성능:
- 차동 이득: 0.02%
- 차동 위상: 0.05°
- 0.1dB 이득 평탄도: 75MHz
- 입력 범위에 접지 포함
- 레일-레일 출력(100mV 이내)
- 낮은 입력 바이어스 전류: 3pA
- 과열 차단
- 단일 전원 작동 범위: 2.5~5.5V
- 초소형 패키지
- 국방, 항공우주 및 의료 애플리케이션 지원:
- 제어된 기준선
- 군용 온도 범위(-55~125°C)에서 사용 가능
- 확장된 제품 수명 주기
- 확장된 제품 변경 알림
- 제품 추적
애플리케이션
- 비디오 처리
- 광학 네트워킹, 조정 가능한 레이저
- 포토다이오드 트랜스임피던스 증폭기
- 액티브 필터
- 고속 적분기
- 아날로그-디지털 컨버터(ADC) 입력 버퍼
- 디지털-아날로그 컨버터(DAC) 출력 증폭기
- 통신
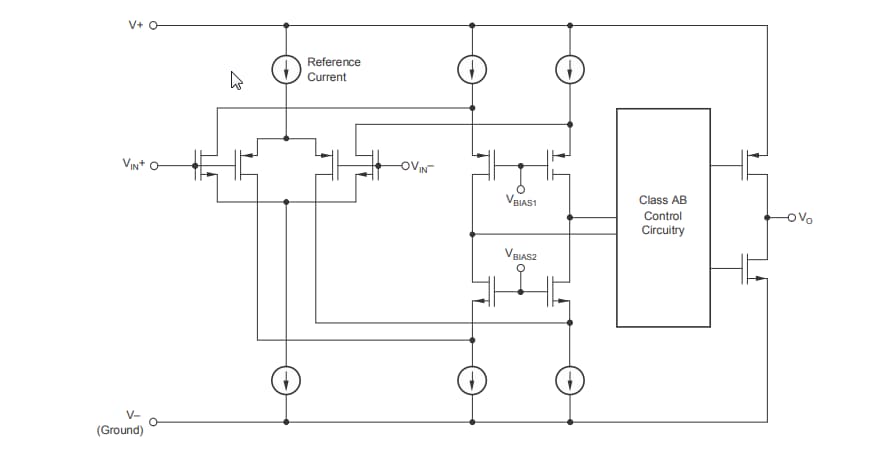
블록 선도
게시일: 2019-03-20
| 갱신일: 2026-03-02

