Texas Instruments LP886x-Q1 자동차용 LED 드라이버
Texas Instruments LP886x-Q1 자동차용 LED 드라이버는 DC-DC 컨버터가 있는 낮은 EMI의 사용하기 쉬운 LED 드라이버입니다. DC-DC 컨버터는 부스트와 SEPIC 모드 작동을 모두 지원합니다. 이 장치에는 높은 전류 용량을 위해 결합될 수 있는 4개 또는 3개의 고정밀 전류 싱크가 있습니다. 또한 이 DC-DC 컨버터는 LED 순방향 전압에 기반한 적응형 출력 전압 제어 기능도 있습니다. 이 기능은 모든 조건에서 전압을 가능한 최저 수준으로 조정하여 전력 소모를 최소화합니다. EMI 감소를 위해, DC-DC는 전용 핀을 통한 외부 동기화와 스위칭 주파수를 위한 스프레드 스펙트럼을 지원합니다. 넓은 범위의 조절 가능한 주파수로 LP886x-Q1이 민감한 주파수 대역에 대한 간섭을 피할 수 있습니다.LP886x-Q1용 입력 전압 범위는 4.5~40V로, 자동차 정지, 시동 및 부하 덤프 조건을 지원합니다. LP886x-Q1은 또한 광범위한 결함 감지 기능을 통합합니다.
특징
- 자동차 애플리케이션용으로 AEC-Q100 인증 획득
- 장치 온도 등급 1: -40~+125°C, TA
- 자동차 LCD용 3채널 및 4채널 120mA LED 드라이버
- 100Hz에서 10,000:1의 높은 디밍 비율
- 전류 정합 1%(표준)
- 채널당 최대 120mA의 LED 스트링 전류
- 스트링당 더 높은 전류를 위해 출력을 외부적으로 결합할 수 있음
- LED 스트링 전력용 통합 부스트 및 SEPIC 컨버터
- 입력 전압 작동 범위: 4.5~40V
- 출력 전압: 최대 45V
- 통합 3.3A 스위치 FET
- 스위칭 주파수: 300KHz~2.2MHz
- 스위칭 동기화 입력
- 더 낮은 EMI를 위한 확산 스펙트럼
- 보호 및 결함 감지
- 결함 출력
- 입력 전압 OVP, UVLO 및 OCP
- 부스트 블록 SW OVP 및 출력 OVP
- LED 개방 및 단락 결함 감지
- 배터리 버스 보호를 위한 전력선 FET 제어
- 외부 온도 센서를 통해 자동 LED 전류 감소
- 과열 차단
애플리케이션
- 백라이트
- 자동차 인포테인먼트
- 자동차 계기판
- 스마트 미러
- HUD(헤드업 디스플레이)
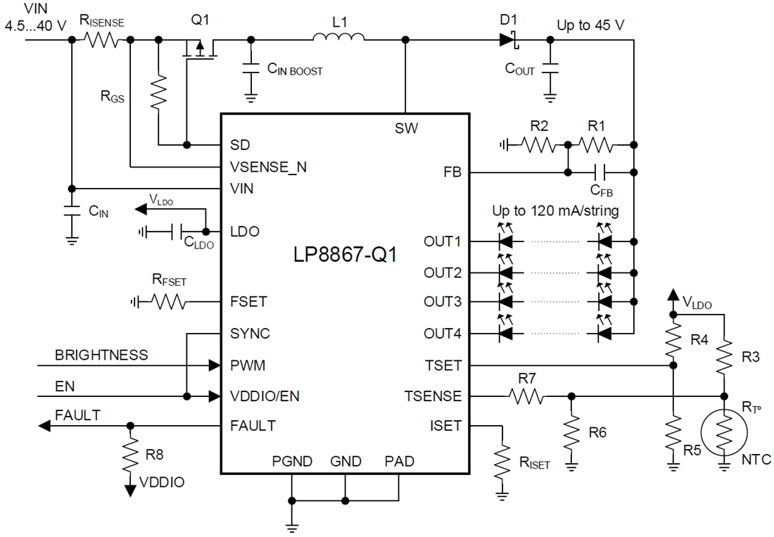
개략도
게시일: 2019-10-01
| 갱신일: 2023-11-17
