Texas Instruments LP8774x-Q1 자동차 3벅 변환기
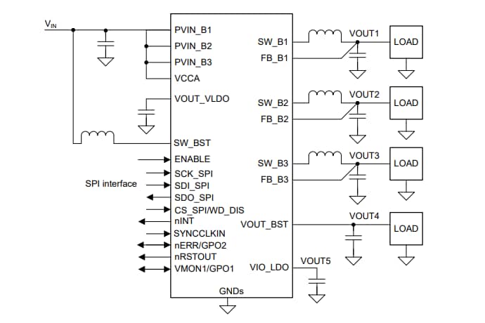
Texas Instruments LP8774x-Q1 자동차 3벅 컨버터는 다양한 자동차 및 산업용 레이더 애플리케이션에서 AWR 및 IWR MMIC의 전력 요구 사항을 관리하도록 설계되었습니다. LP8774x-Q1에는 강압 DC/DC 컨버터 3개, 5V 부스트 컨버터 및 1.8V 또는 3.3V LDO가 포함되어 있습니다. LDO는 부스트로 전원이 공급되고 xWR I/O 전원장치로 설계되었으며, SPI 직렬 인터페이스로 장치가 신호를 관리할 수 있습니다. TILP8774x-Q1 컨버터는 4.4MHz, 8.8MHz 또는 17.6MHz의 프로그래밍 가능한 스위칭 주파수를 제공합니다. 넓은 주파수 범위에서 높은 스위칭 주파수와 저잡음으로 패시브 필터링을 최소화하거나 전혀 사용하지 않는 LDO가 없는 전력 솔루션이 가능합니다. 이러한 특징 덕분에 MMIC RF 레일의 열 상승 및 과도 안정화가 개선됩니다. LP8774x-Q1은 최적의 RF 성능을 위해 스위칭 클록을 PWM 모드로 전환하고 외부 클록과 동기화할 수도 있습니다.LP8774x-Q1은 프로그래밍 가능한 시작 및 종료 지연과 ENABLE 신호에 동기화된 시퀀스를 지원합니다. 이 시퀀스는 외부 레귤레이터, 부하 스위치 및 프로세서 리셋을 제어하는 GPO 신호도 포함할 수 있습니다. LP87745-Q1의 기본 설정은 NVM(비휘발성 메모리)로 프로그래밍됩니다. LP8774x-Q1은 출력 슬루율을 제어하여 장치 시동 중 출력 전압 오버슈트 및 돌입 전류를 최소화합니다.
특징
- AEC-Q100 인증:
- 장치 온도 등급 1: -40~+125°C 주변 작동 온도 범위
- 기능 안전 준수 장치
- 기능 안전 애플리케이션용으로 개발
- 최대 ASIL-C/SIL-2까지 ISO 26262 기능 안전 시스템 설계에 도움이 되는 문서
- 입력 공급 과전압 및 부족전압 모니터링
- 조정기 출력 과전압 및 부족전압 모니터링
- 하나의 외부 레일을 위한 과전압 및 부족전압 모니터링
- Q&A 워치독
- 레벨 또는 PWM ESM(오류 신호 모니터)
- BIST 및 CRC
- 공칭 입력 전압: 3.3V(3~4V 범위)
- 저잡음 스텝다운 DC/DC 변환기 3개:
- 0.9~1.9V, 0.8V(BUCK3), 0.82V(BUCK3) 출력 전압
- 3A/3A/3A 최대 연속 출력 전류
- 4.4MHz, 8.8MHz 및 17.6MHz 스위칭 주파수
- 5V 부스트 변환기
- 350mA 최대 출력 전류
- 150mA LDO
- 출력 전압 1.8V 또는 3.3V
- 출력단락 회로 및 과부하 보호
- 입력 OVP(과전압 보호) 및 UVLO(부족전압 록아웃)
- 과열 경고 및 보호
- SPI(직렬 주변 장치 인터페이스)
애플리케이션
- 단거리 및 중거리 코너 레이더
- 장거리 프런트 레이더
- 초소형 단거리 레이더
- 낮은 리플, 저잡음 애플리케이션
일반 응용 분야
게시일: 2022-12-21
| 갱신일: 2025-05-15
