Texas Instruments LP5866 6x18 led 매트릭스 드라이버
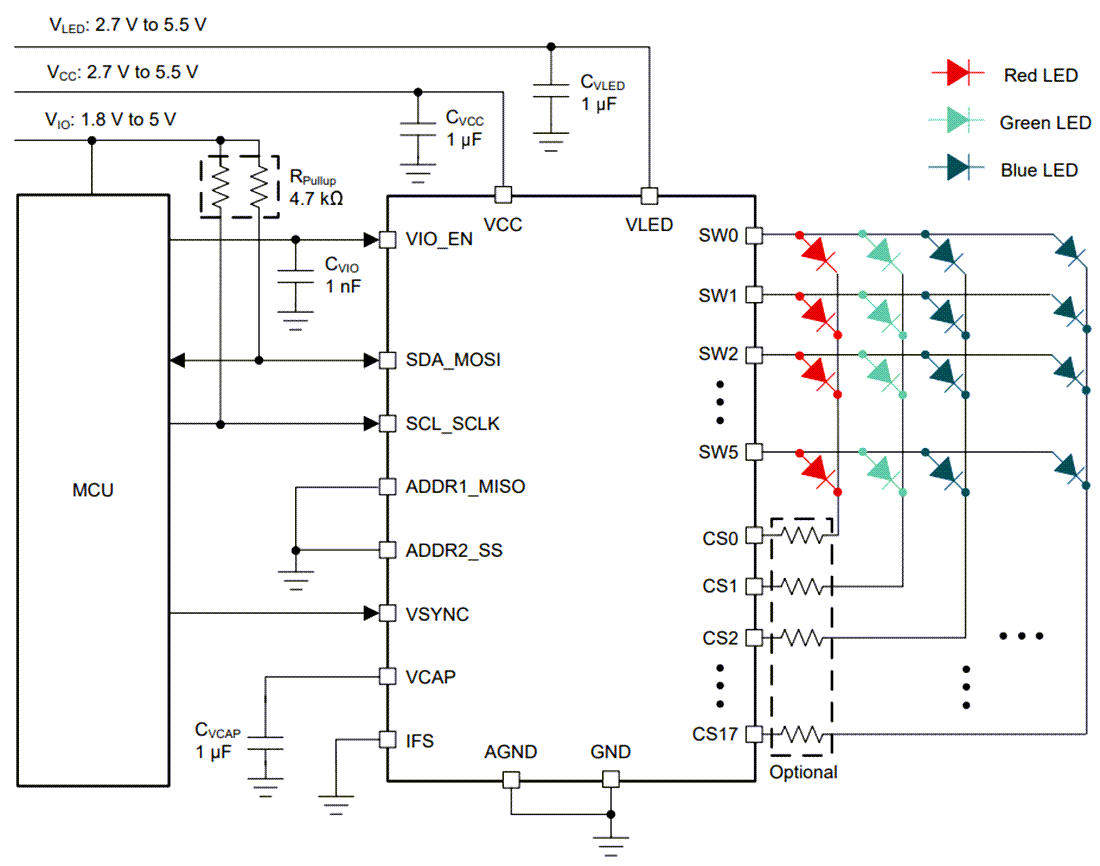
Texas Instruments LP5866 6x18 led 매트릭스 드라이버는 최대 108개의 led 도트 또는 36개의 RGB LED를 위한 6개의 MOSFET을 통합합니다. 드라이버 LP5866은 아날로그 디밍과 PWM 디밍 방식을 모두 지원합니다. 아날로그 디밍의 경우 각 led 도트는 256단계로 조정할 수 있습니다. PWM 디밍의 경우 통합 8비트 또는 16비트 구성 가능한 PWM 생성기를 사용하여 부드럽고 가청 잡음 없는 디밍 제어가 가능합니다. 각 LED 도트는 8비트 그룹 PWM에 임의로 매핑되어 함께 조광 제어를 달성할 수도 있습니다.Texas Instruments LP5866은 주소 지정이 가능한 전체 SRAM을 구현하여 데이터 트래픽을 최소화합니다. 고스트 제거 회로가 통합되어 위쪽 및 아래쪽 고스팅을 모두 제거합니다. LP5866은 또한 LED 개방 및 단락 감지 기능을 지원합니다. 1 MHz(최대) I2C 및 12 MHz(최대) SPI는 모두 LP5866에서 사용할 수 있습니다.
특징
- LED 매트릭스 토폴로지
- 108개의 LED 도트를 위한 6개의 스캔 스위치가 있는 18개의 정전류 싱크
- 1~6개의 스캔 스위치를 위해 구성 가능
- 작동 전압 범위
- VCC/VLED 범위: 2.7 V~5.5 V
- 1.8 V, 3.3 V 및 5 V와 호환되는 논리 핀
- 유연한 디밍 옵션
- 각 LED 도트에 대한 개별 온 및 오프 제어
- 아날로그 디밍(전류 이득 제어)
- 모든 LED 점에 대한 전역 3비트 최대 전류(MC) 설정
- 빨강, 녹색 및 파랑에 대한 7비트 CC(컬러 전류) 설정의 세 그룹
- 각 LED 도트에 대한 개별 8비트 도트 전류(DC) 설정
- 가청 잡음 없는 주파수를 사용한 PWM 조광
- 모든 LED 도트에 대한 글로벌 8비트 PWM 디밍
- LED 도트 임의 매핑을 위한 3개의 프로그래밍 가능한 8비트 PWM 디밍 그룹
- 각 LED 점에 대한 개별 8비트 또는 16비트 PWM 디밍
- 고정밀 정전류 싱크 8개
- 0.1~50mA 전류당 싱크(VCC가 3.3V 이상일 때)
- 장치-장치 오류: ±3%(채널 전류 = 50mA일 때)
- 채널-채널 오류: ±3%(채널 전류 = 50mA일 때)
- 균형 잡힌 과도 전력을 위한 위상 변이
- 매우 낮은 전력 소비
- 차단 모드: EN=로우일 때 ICC ≤1 uA
- 대기 모드: EN=하이 및 CHIP_EN=0(데이터 유지)일 때 ICC ≤10 uA
- 활성 모드: ICC =4.3 mA(표준) 채널 전류=5 mA일 때
- 데이터 트래픽을 최소화하는 전체 주소 지정 SRAM
- 개별 LED 도트 개방/단락 감지
- 디고스팅 및 낮은 밝기 보정
- 인터페이스 옵션
- IFS=Low인 경우 1 MHz(최대) I2C 인터페이스
- IFS = High인 경우 12MHz(최대) SPI 인터페이스
애플리케이션
- 다음을 위한 Led 애니메이션 및 표시
- 키보드, 마우스 및 게임 액세서리
- 주요 및 스마트 홈 제품
- 스마트 스피커, 유선 및 무선 스피커
- 오디오 믹서, DJ 장비, 방송
- 액세스 장비, 스위치 및 서버
- 광학 모듈용 정전류 싱크
개략도
게시일: 2022-03-14
| 갱신일: 2024-04-19
