Texas Instruments LMZM23601 강압 DC-DC 전력 모듈
Texas Instruments LMZM23601 강압 DC-DC 전력 모듈은 5V 및 3.3V의 두 가지 고정 출력 전압 범위 옵션뿐 아니라 2.5~15V 범위를 지원하는 조정 가능한(ADJ) 출력 전압 옵션을 제공합니다. 이 장치는 인덕터를 통합하고 있고 입력 전압 범위는 4~36V이며, 최대 1,000mA의 출력 전류를 제공할 수 있습니다. 5V 또는 3.3V 출력 설계를 위해 2개의 외부 부품만 필요한 LMZM23601은 설계자에게 플러그 앤 플레이 기능과 함께 사용 용이성을 부여합니다. LMZM23601은 성능 중심의 EMI 공간 제약이 적은 산업용 애플리케이션에 최적화되어 있습니다. 단 28μA의 무부하 공급 전류와 PWM 및 PFM 모드 간의 완벽한 전환은 전체 부하 전류 범위에 대해 높은 효율과 우수한 과도 응답을 보장합니다. 이 장치는 핀 호환성을 제공하고 500mA 출력 전류 가능 LMZM23600에 쉬운 출력 전류 스케일링을 제공합니다.특징
- 폭넓은 작동 전압 범위: 4~36V
- 2.5~15V 조절 가능 및 3.3V 또는 5V 고정 출력 전압 옵션
- 출력 전류: 1A
- 5V 및 3.3V 출력 설계에 필요한 입력 및 출력 커패시터만 제공
- 27mm 솔루션 크기(단면 레이아웃 특징 포함)
- 무부하 조건에서의 공급 전류: 28μA
- 셧다운 전류: 2µA
- 전력 공급 양호 표시 플래그
- 외부 주파수 동기화
- 모드 선택 핀
- 일정한 주파수 동작을 위한 강제 PWM 모드
- 경부하 조건에서 고효율을 발휘하는 자동 PFM 모드
- 내장형 제어 루프 보정, 소프트 스타트, 전류 제한 및 UVLO
- 소형 3.8 × 3 × 1.6mm 패키지
애플리케이션
- 센서 송신기
- 시험 및 측정 분야
- 그리드 인프라
- 공간 제약형 애플리케이션
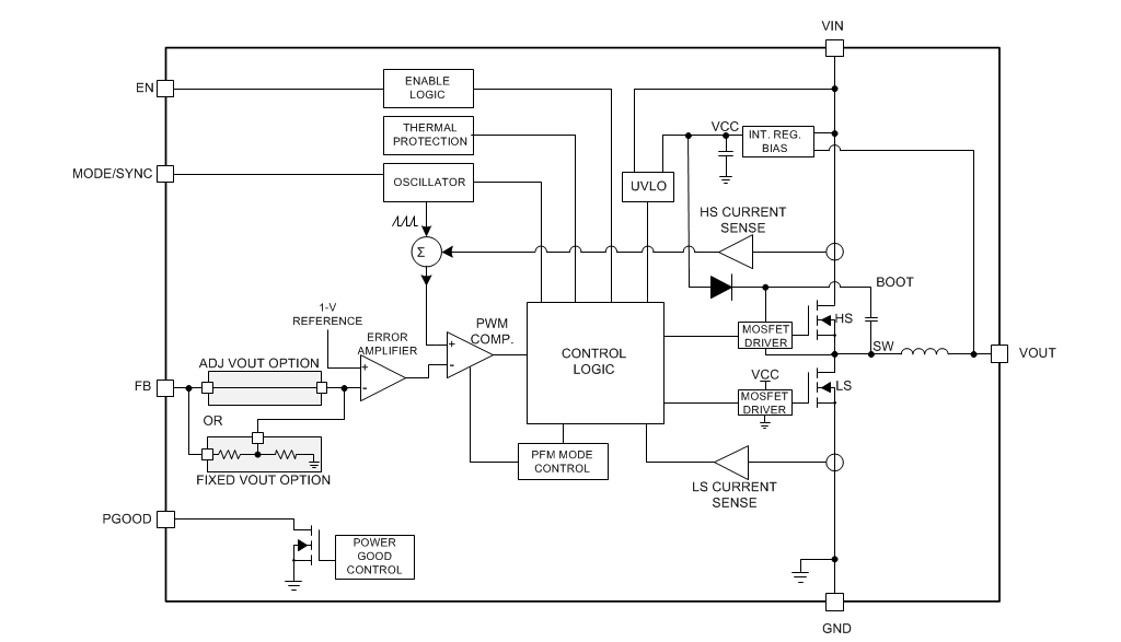
블록 선도
게시일: 2018-05-22
| 갱신일: 2025-12-11
