Texas Instruments LMX2491 저잡음 분수형 N PLL
Texas Instruments LMX2491 저잡음 분수형 N PLL은 램프 및 처프 생성 기능이 있는 6.4GHz 광대역 델타-시그마 분수형 N PLL입니다. 이 장치는 위상 주파수 검출기, 프로그래밍 가능 충전 펌프 및 외부 VCO용 고주파 입력으로 구성됩니다. LMX2491은 최대 8개 세그먼트로 구성 가능한 개별적인 선형 FM 변조 프로파일과 FSK 및 PSK를 포함한 폭넓고 유연한 램핑 기능 클래스를 지원합니다. 이 장치는 최대 200MHz 위상 검출기 속도의 빠른 램프와 미세한 PLL 분해능을 지원합니다. LMX2491을 사용하면 어떤 레지스터든 다시 읽을 수 있습니다. LMX2491은 단일 3.3V 전원으로 작동할 수 있습니다. 더욱이, 최대 5.25V 충전 펌프를 지원하므로 외부 증폭기가 불필요하고, 이에 따라 위상 잡음 성능이 개선된 더욱 단순한 솔루션을 구현할 수 있습니다.특징
- –227dBc/Hz 정규화 PLL 잡음
- 500MHz~6.4GHz 광대역 PLL
- 3.15~5.25V 충전 펌프 PLL 전원
- 다용도 램프/처프 생성
- 최대 200MHz 위상 검출기 주파수
- FSK/PSK 변조 핀
- 디지털 잠금 감지
- 단일 3.3V 전원 기능
애플리케이션
- FMCW 레이더
- 군사 레이더
- 마이크로파 백홀
- 시험 및 측정
- 위성 통신
- 무선 인프라
- 고속 ADC/DAC용 샘플링 클록
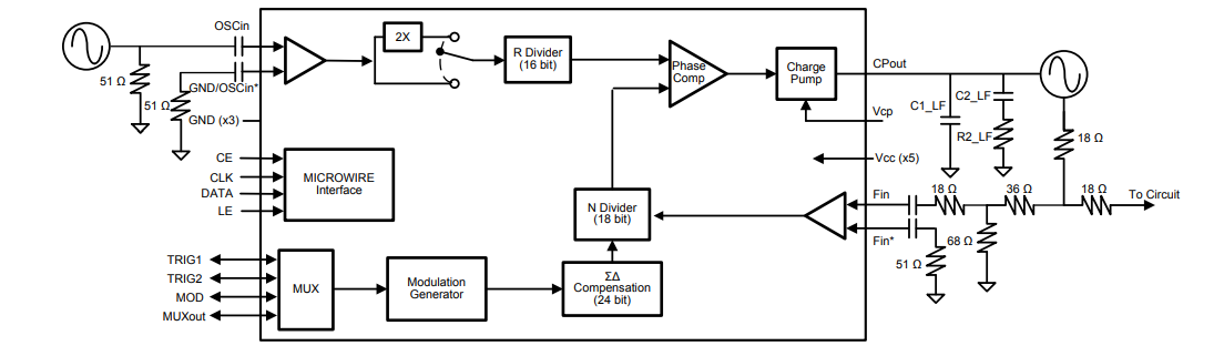
개략도
게시일: 2017-04-26
| 갱신일: 2022-04-26
