전력 양호 플래그 및 정밀도 덕분에 다양한 애플리케이션에서 유연하고 사용하기 쉬운 솔루션을 허용합니다. TI LMR336x0AP-Q1 전압 컨버터는 경부하 조건에서 주파수를 자동으로 폴드백하여 효율성을 개선할 수 있습니다. 보호 기능에 대한 예로는 과열 차단, 입력 부족전압 록아웃, 사이클 바이 사이클 전류 제한, 일시정지 단락 보호 기능을 들 수 있습니다.
장치 통합은 대부분 외부 구성 요소를 제거하고 간단한 PCB 레이아웃을 위해 설계된 핀아웃을 제공합니다. LMR336x0AP-Q1은 습식 플랭크가 있는 12핀 3mm × 2mm 차세대 VQFN 패키지로 제공됩니다.
특징
- -40~+125°C, TA 온도 등급 1에서 자동차 애플리케이션에 대한 AEC- Q100 인증
- 기능 안전 시스템 설계에 도움이 되는 기능 안전 가능 문서
- 견고한 자동차 애플리케이션용으로 구성
- 3.8~36V 입력 전압 범위
- 1~24V 출력 전압 범위
- 2A, 3A 출력 전류
- 75mΩ/50mΩ RDS-ON 전력 MOSFET
- 피크 전류 모드 제어
- 68ns의 짧은 최소 온 시간
- 400kHz, 2.1MHz 주파수
- 통합 보상 네트워크
- 낮은 EMI 및 스위칭 잡음
- HotRod™ 패키지
- 병렬 입력 전류 경로
- 모든 부하에서 높은 전력 변환
- 95% 초과 피크 효율
- 5µA 낮은 차단 대기 전류
- 25µA의 낮은 작동 대기 전류
- WEBENCH® Power Designer와 함께 LMR336x0APQ1를 사용하여 맞춤형 설계 장치 생성
애플리케이션
- 인포테인먼트 및 클러스터
- 텔레매틱스 제어 장치
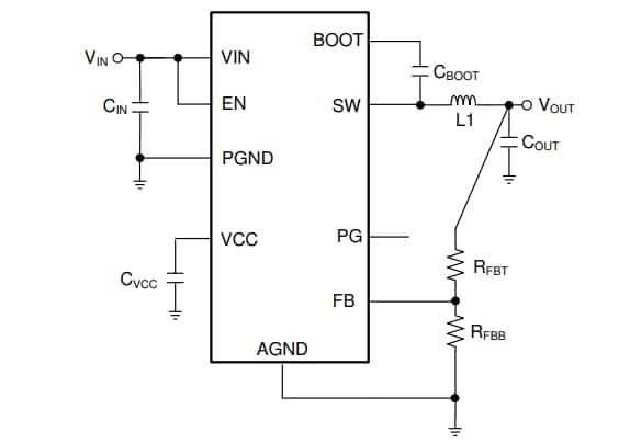
개략도
최소 구성 요소 예제
기능 블록 선도
게시일: 2021-07-21
| 갱신일: 2023-04-03

