Texas Instruments LM74700-Q1 Ideal 다이오드 컨트롤러
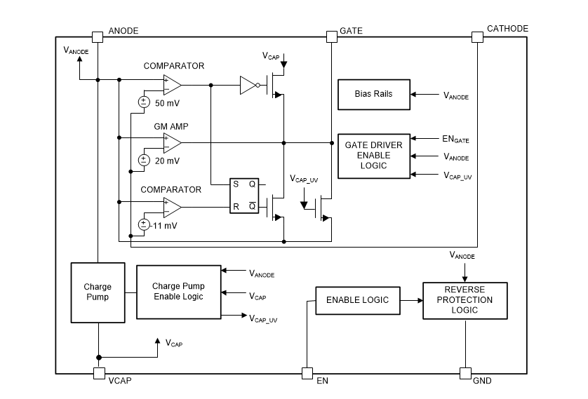
Texas Instruments LM74700-Q1 Ideal 다이오드 컨트롤러는 20mV 순방향 전압 강하로 저손실 역극성 보호를 위하여 외부 N 채널 MOSFET과 연동 작동합니다. LM74700-Q1는 공급 입력 범위가 3.2~65V로 넓어서 자동차 배터리 시스템을 포함한 자주 사용하는 많은 DC 버스 전압을 제어할 수 있습니다. 3.2V 입력 전압을 지원하므로 가혹한 콜드 크랭크가 필요한 자동차 시스템 요구에 훌륭한 선택이 됩니다. 이 장치는 -65V까지의 네거티브 공급 전압 부하에 견딜 수 있고 이를 보호할 수 있습니다.순방향 전압 강하는 MOSFET 게이트의 제어에 의해 20mV로 조절됩니다. 역방향 전류가 발생하는 동안 MOSFET에 대한 그레이스풀 오프 방식의 통제를 통해 DC 역전류 흐름은 제로로 보장됩니다. 이 장치는 역전류 블로킹을 위해 빠른 반응(0.75µs 미만)을 제공하므로 전원 장애, 입력 미세 단락 조건은 물론, ISO7637 펄스 테스트를 위해 출력 전압 홀드업이 필요한 시스템에 적합합니다. LM74700-Q1 컨트롤러는 외부 N 채널 MOSFET용 충전 펌프 게이트 드라이브를 제공합니다. LM74700-Q1의 높은 정격 전압을 이용하면 차량용 ISO7637 보호를 위한 시스템 설계를 간소화할 수 있습니다 . LM74700-Q1 장치는 자동차 애플리케이션에 대한 AEC-Q100 인증을 받았습니다.
특징
- 다음의 결과로 AEC-Q100 인증 획득
- 장치 온도 등급 1: -40~+125°C 주변 작동 온도 범위
- 장치 HBM ESD 분류 레벨 2
- 장치 CDM ESD 분류 레벨 C4B
- 3.2~65V의 입력 범위(3.9V 시동)
- –65V 정격 역전압
- 외부 N 채널 MOSFET용 충전 펌프
- 전압 강하 레귤레이션 20mV(애노드에서 캐소드로 순방향)
- 1µA 셧다운 전류(EN=로우)
- 활성화 핀 구비
- 작동 대기 전류 80µA(EN=하이)
- 피크 게이트 오프 전류 2.3A
- 0.75µs 미만의 빠른 역전류 블록킹 반응
- 적합한 TVS 다이오드로 차량용 ISO7637 과도 요건 충족
- 2.90mm × 1.60mm 6핀 SOT-23 패키지
애플리케이션
- 자동차용 ADAS 시스템 - 카메라
- 자동차용 인포테인먼트 시스템 - 디지털 클러스터, 헤드 유닛
- 산업용 공장 자동화 - PLC
- 기업용 전원 공급 장치
- 예비 중복 전원용 액티브 ORing
블록 선도
게시일: 2019-03-13
| 갱신일: 2025-05-22
