Texas Instruments LM66100EVM 평가 모듈
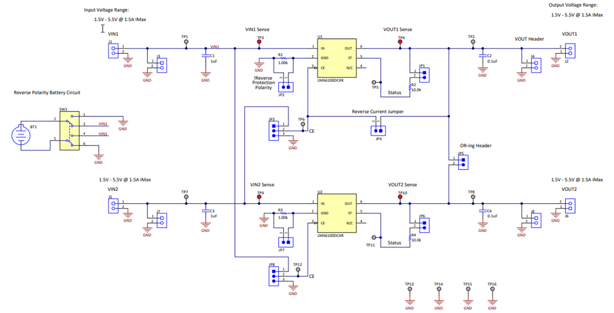
Texas Instruments LM66100EVM 평가 모듈은 OR-ing 구성을 평가하기 위한 LM66100 아이디얼 다이오드 2개를 포함한 2계층 PCB입니다. LM66100EVM은 다양한 부하 조건(0~1.5A)에서 다양한 입력 전압(1.5~5.5V)을 허용합니다. 이는 테스트 중인 장치 안팎으로 낮은 저항 경로를 제공합니다. 테스트 포인트 연결을 통해 LM66100EVM이 RON을 정확히 측정하도록 할 수 있습니다. LM66100EVM을 사용하여 이중 ORing 및 역극성 보호와 같은 구성을 평가할 수 있습니다.특징
- EVM으로 LM66100 로드 스위치 평가 가능
- EVM을 통해 LM66100 로드 스위치 장치의 VIN, VOUT, GND, ST 및 CE 핀에 액세스할 수 있습니다.
- 입력 소비전류 없음
- VIN 입력 전압 범위: 1.5~5.5V
- 온보드 CIN 및 COUT 커패시터
계통도
게시일: 2019-04-22
| 갱신일: 2023-08-23
