Texas Instruments LM57 Temperature Switch & Analog Temperature Sensors

Texas Instruments LM57
온도 스위치 및 아날로그 온도 센서

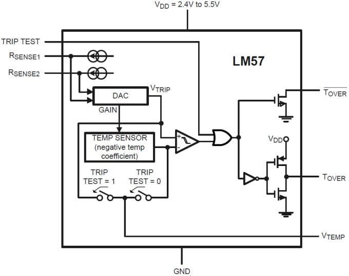
Texas Instruments의 LM57 온도 스위치 및 아날로그 온도 센서는 정밀, 이중 출력, 온도 스위치로써, 집적 아날로그 온도 센서를 포함합니다. 외장 1% 저항기 2개를 이용해서 TTRIP(트립 온도)를 프로그래밍 가능합니다. 극소형(0.5mm x 1mm)으로 패키지된 저항기를 이용하는 LM57은 256개 트립 온도 중 어떠한 온도에도 프로그래밍할 수 있으며 보드 공간은 거의 차지하지 않습니다. VTEMP 출력은 측정 온도에 대한 NTC(음수 온도 계수)에 비례하는 아날로그 출력 전압을 전달합니다. 휴대전화, 무선 송수신기, 디지털 카메라, PDA, 배터리 관리, 디스크 드라이브, 가전제품 등에 사용할 수 있습니다.

특징
  • 외장 저항기로 트립 온도 설정
  • 외장 저항기 허용 오차가 오차 0에 기여
  • 푸시-풀 및 오픈 드레인 기온 스위치 출력 장치
  • 광범위한 작동 온도 및 트립 온도 범위: −50~+150°C
  • 선형성이 강한 아날로그 VTEMP 온도 센서 출력
  • 아날로그 및 디지털 출력은 단락으로부터 보호됨
  • TRIP-TEST 핀이 시스템 내 검사 허락
  • 디지털 출력에 대해 잠금 기능
  • 극소형 2.5 x 2.5mm 8핀 WSON 패키지
응용 분야
  • 휴대전화
  • 무선 송수신기
  • 디지털 카메라
  • PDA
  • 배터리 관리
  • 자동차
  • 디스크 드라이브
  • 게임
  • 가전

LM57EVM 평가 모듈

Texas Instruments의 LM57EVM 평가 모듈은 설계자가 LM57(저항기 - 프로그래밍 가능한 온도 스위치 및 아날로그 온도 센서)의 작동 및 성능을 평가할 수 있도록 돕습니다. 본 평가 모듈은 LM57 센서를 포함합니다. LLP-8 LM57DISD-10이 사전 조립되어 공급되며 LM57의 자기 이력 10C를 갖습니다. 사용자는 헤더 커넥터로 모든 패키지 핀을 이용해서 간편하게 특성을 부여하고 검사할 수 있습니다.

특징
  • 8핀 헤더 커넥터로 모든 패키지 핀을 이용해서 간편하게 특성을 부여하고 검사
  • 사용자 친화적 보드, 온도 센서 출력 핀에 접근 가능
  • Rsense2A 및 Rsense2B 소켓에 외장 축 저항기 2개를 삽입해서 가능한 256개 트립 포인트 설정 가능

블록 선도
Block Diagram
eNews
  • Texas Instruments
게시일: 2015-06-04 | 갱신일: 2023-10-31