TI LM5168E 동기식 강압 컨버터는 6V 낮은 입력 전압 강하 중에 작동하며 필요한 경우 거의 100% 듀티 사이클을 제공합니다. 이러한 특징으로 LM5168E은 넓은 입력 공급 범위의 산업용 및 높은 셀 수의 배터리 팩 애플리케이션에 이상적인 옵션이 될 수 있습니다. 통합 하이 사이드 및 로우 사이드 전력 MOSFET을 구현하는 LM5168E은 최대 0.3A 출력 전류를 제공합니다. COT(상시 온타임) 제어 아키텍처는 거의 일정한 스위칭 주파수를 갖추고 있어 탁월한 부하 및 라인 과도 응답을 제공합니다.
LM5168E은 자동 모드 버전으로 제공되며 초저 IQ 및 다이오드 에뮬레이션 모드 작동을 통해 높은 경부하 효율을 실현합니다.
특징
- 견고한 애플리케이션에서 신뢰도를 위해 설계됨
- 폭넓은 입력 전압 범위: 6 V~115 V
- 접합부 온도 범위: -55°C ~ +150°C
- 고정 3 ms 내부 소프트 스타트 타이머
- 피크 및 밸리 전류 제한 보호
- 입력 UVLO 및 열 차단 보호
- 확장 가능한 산업용 전원 공급 장치 및 배터리 팩을 위해 설계됨
- 기능 안전 가능
- 기능 안전 시스템 설계에 도움이 되는 문서
- 통합으로 설계 크기 및 비용 절감
- COT 모드 제어 아키텍처
- 통합 1.9Q NFET 벅 스위치
- 통합 0.71Q NFET 동기식 정류기
- 내부 기준 전압: 1.2 V
- 루프 보상 구성 요소 없음
- 내부 VCC 바이어스 레귤레이터 및 부트 다이오드
- 오픈 드레인 출력 전력 양호 표시등
- SOIC PowerPAD™-8 집적회로 패키지(1.27mm 핀 간격)
애플리케이션
- 우주-태양 자원, 저장
- 항공우주 및 국방 - 스마트 군수품, 액추에이터
- 항공 전자 기기- 센서 영상 장비, 레이더
일반 강압 컨버터 계통도
강압 컨버터 효율성
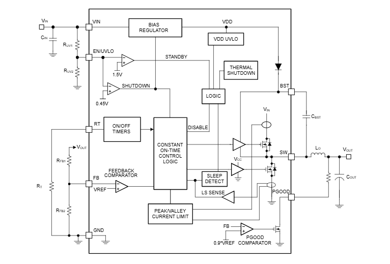
기능 블록
게시일: 2026-01-06
| 갱신일: 2026-01-11

