Texas Instruments LM5160 Synchronous Buck/Fly-Buck™ Converters

Texas Instruments LM5160
동기식 벅/Fly-Buck™ 컨버터

Texas Instruments LM5160 동기식 벅/Fly-Buck™ 컨버터는 하이사이드 및 로우사이드 MOSFET이 통합된 65V, 1.5A 동기식 스텝다운 컨버터입니다. COT(constant-on-time) 제어 방식은 루프 보정 없이 빠른 과도 응답으로 높은 스텝다운 비율을 지원합니다. 내부 피드백 증폭기는 전체 작동 온도 범위에서 ±1% 출력 전압 변동을 유지합니다. 온타임(on-time)은 입력 전압에 반비례하여 거의 일정한 스위칭 주파수를 유지하며, 피크 및 밸리 전류 제한 회로는 과부하 조건에 대한 보호를 제공합니다. 저전압 차단(EN/UVLO) 회로는 독립적으로 조정 가능한 입력 저전압 임계값 및 히스테리시스를 제공합니다.

특징
  • 4.5V ~ 65V의 넓은 입력 전압 범위
  • 하이사이드 및 로우사이드 스위치 통합
    • 쇼트키 다이오드 필요 없음
  • 최대 부하 전류 1.5A
  • COT(Constant On-Time) 제어
    • 외부 루프 보정 없음
    • 빠른 과도 응답
  • 선택 가능한 강제 CCM 또는 DCM 작동
  • 멀티 옵션 플라이 벅을 지원하는 CCM 옵션
  • 거의 일정한 스위칭 주파수
  • 최대 1 MHz로 주파수 조정 가능
  • 프로그래밍 가능한 소프트 스타트 시간
  • 프리바이어스(Pre-Biased) 스타트업
  • 피크 전류 제한 보호
  • 조정 가능한 입력 UVLO 및 히스테리시스
  • ±1% 피드백 전압 레퍼런스
  • 과열 시 자동 종료 보호
애플리케이션
  • 산업용 프로그래밍 가능 논리 제어기
  • IGBT 게이트 드라이브 바이어스 공급 장치
  • 텔레콤 1차/2차측 바이어스
  • E-meter 전력선 통신
  • 저전력 절연 DC-DC(플라이 벅)
  • 자동차 전자 장비
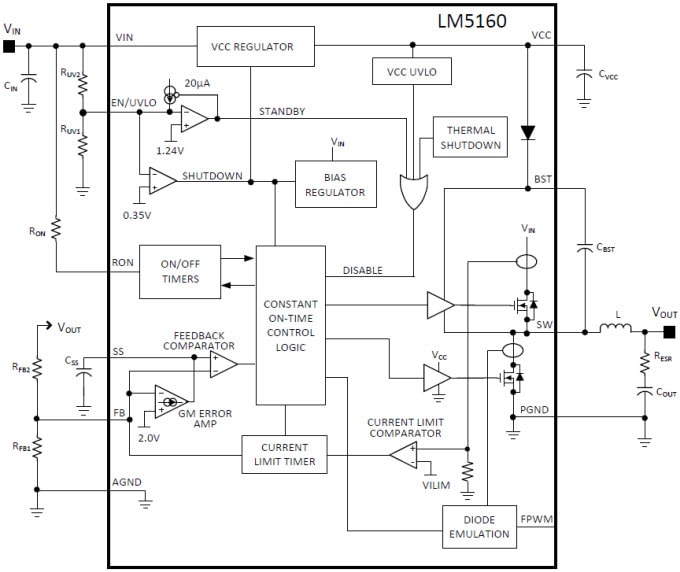
기능 블록 선도
Functional Block Diagram
eNews
  • Texas Instruments
게시일: 2014-11-25 | 갱신일: 2022-03-11