TI LM5157EVM-SEPIC 평가 모듈을 사용하면 IC를 교체하여 LM51571-Q1, LM5157, LM51571, LM51581-Q1, LM5158-Q1, LM51581 및 LM5158 의 성능을 시연할 수 있습니다. LM5157-Q1과 LM51571-Q1의 차이점 또는 LM5157과 LM51571 사이의 차이점은 출력 전류 수요가 적은 애플리케이션을 위한 낮은 스위치 전류 제한 기능이 있다는 점입니다.
특징
- 4~32V 입력 전압 범위
- 출력 전압 12V, 최대 1A
- 2.1MHz의 스위칭 주파수
- 단면 구성 요소로 채워지는 2 레이어 PCB
테스트 설정
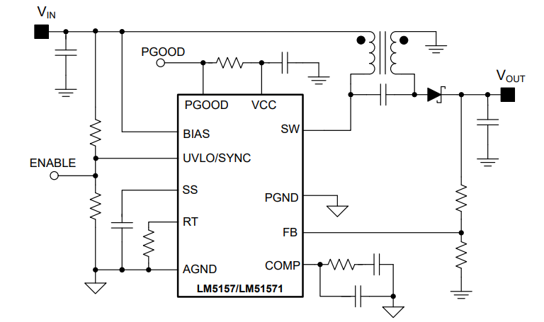
애플리케이션 계통도
게시일: 2022-03-29
| 갱신일: 2024-10-01

