65ns의 하이 측 스위치 최소 온 타임은 큰 강압 비율을 허용하여 12V, 24V 또는 48V 자동차 입력에서 저전압 레일로 직접 변환할 수 있습니다. 이로 인해 시스템 복잡성과 솔루션 비용이 줄어 듭니다. LM5143-Q1은 필요에 따라 거의 100% 듀티 사이클에서 3.5V의 낮은 입력 전압 강하 동안 계속 작동합니다.
LM5143-Q1 컨트롤러의 특징에 대한 예로는 150°C 최대 접합 온도 작동, 경부하 조건에서 낮은 소비 전류를 위한 사용자 선택 가능 다이오드 에뮬레이션, 구성 가능한 소프트 스타트 기능, 결함 보고 및 출력 모니터링을 위한 오픈 드레인 전력 양호 플래그 및 독립 활성화 입력을 들 수 있습니다. 추가 기능에 대한 예로는 자동 복구 기능과 함께 사전 바이어스 로드 장치로의 단조로운 시동, 통합 VCC 바이어스 공급 레귤레이터, 프로그래밍 가능 히컵 모드 과부하 보호 및 열 차단 보호 기능을 들 수 있습니다. LM5143-Q1 장치는 자동차 애플리케이션에 대한 AEC-Q100 인증을 받았습니다.
특징
- 자동차 애플리케이션에 대한 AEC-Q100 인증:
- 장치 온도 등급 1: -40~+125°C 주변 작동 온도 범위
- 다용도 동기식 벅 DC/DC 컨트롤러
- 넓은 입력 전압 범위: 3.5~65V
- 정확도: 1%, 고정 전압: 3.3V, 5V 또는 조절 가능한 출력: 0.6~55V
- 접합 온도: +150⁰C(최대)
- 셧다운 모드 전류: 4µA(표준)
- 무부하 대기 전류: 15µA(표준)
- 인터리브된 동기식 벅 채널 2개
- 듀얼-채널 또는 단일 출력 다상
- 높은 VIN/VOUT 비율의 65ns tON(min)
- 저드롭아웃을 위한 60ns tOFF(분)
- 스위칭 주파수: 100kHz~2.2MHz
- 동기 입력 및 동기 출력 기능
- 견고한 설계를 위한 고유한 보호 기능
- 히컵 모드 과전류 보호
- 독립적인 활성화 및 PGOOD 함수
- VCC, VDDA 및 게이트 드라이브 UVLO 보호
- 히스테리시스로 과열 시 셧다운 보호
- 초저 EMI 요구 사항에 맞게 최적화됨
- 슬루율 제어 적응형 게이트 드라이버
- 피크 배출을 감소시키는 확산 스펙트럼
- CISPR 25 클래스 5 표준 충족
- VQFNP-40 패키지(습식 플랭크 핀 포함)
- WEBENCH® Power Designer와 함께 LM5143-Q1을 사용하여 맞춤형 설계 장치 만들기
애플리케이션
- 자동차 전자 시스템
- 인포테인먼트 시스템, 계측 클러스터, ADAS
- 고전압 배터리 작동식 시스템
Additional Resources
일반 애플리케이션 회로
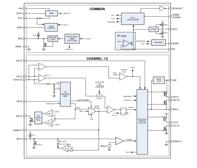
기능 블록 선도
게시일: 2019-11-25
| 갱신일: 2024-02-05

