Texas Instruments LM5060-Q1 하이 측 보호 컨트롤러
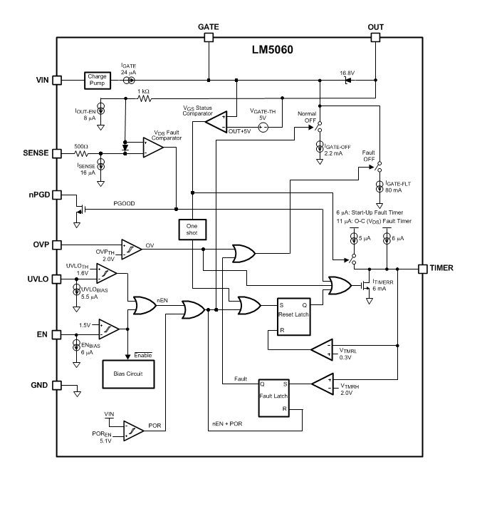
낮은 무부하 전류를 갖는 Texas Instruments LM5060-Q1 하이 측 보호 컨트롤러는 일반적인 온/오프 전환 및 장애 조건에서 하이 측 N채널 MOSFET의 지능형 제어를 제공합니다. 출력 전압의 거의 일정한 상승 시간은 돌입 전류 제어의 결과입니다. 입력 UVLO(히스테리시스 포함)와 프로그래밍 가능한 입력 OVP가 모두 제공되며, 인에이블 입력은 원격 온/오프 제어를 제공합니다. 초기 시동 VGS 오류 감지 지연 시간, 전이 VDS 오류 감지 지연 시간 및 연속 과전류 VDS 오류 감지 지연 시간은 단일 커패시터에서 프로그래밍됩니다. 감지된 오류 조건이 허용된 오류 지연 시간보다 오래 지속되면 인에이블 입력 또는 UVLO 입력이 로우로 토글될 때까지 MOSFET가 래치 오프됩니다.특징
- 자동차 등급/AEC Q-100에서 사용 가능
- 폭넓은 작동 입력 전압 범위: 5.5~65V
- 비활성화 모드에서 15μA 미만의 무부하 전류
- 정전식 로드 장치를 안전하게 연결하기 위해 제어된 출력 상승 시간
- 과전압 셧다운 후 즉각적인 재시동
- 외부 N채널 MOSFET를 위한 충전 펌프 게이트 드라이버
- 히스테리시스가 있는 가변 저전압 로크아웃(UVLO)
- 안전 중복성이 필요한 시스템을 위한 2차 인에이블 입력 역할을 하는 UVLO
- 프로그래밍 가능한 오류 감지 지연 시간
- 로드 장치 오류가 감지된 후 MOSFET가 래치 오프됨
- 액티브 로우 오픈 드레인 POWER GOOD(nPGD) 출력
- 조절 가능한 입력 과전압 보호(OVP)
- 10리드 VSSOP
애플리케이션
- 자동차 차체 전자 장치
- 산업용 전력 분배 및 제어
블록 선도
게시일: 2018-08-08
| 갱신일: 2025-03-06
