Texas Instruments INA818 정밀 계측 증폭기
Texas Instruments INA818 정밀 계측 증폭기는 소비전력이 극히 낮고 단일 전원 또는 이중 공급 전압 범위가 매우 광범위합니다. 이 장치는 단일 외부 레지스터 세트가 특징으로, 이득은 1~10,000의 범위에 있습니다. 이 장치는 예외적으로 낮은 입력 오프셋 전압, 오프셋 전압 드리프트, 입력 바이어스 전류, 입력 전압 및 전류 잡음을 제공하는 수퍼 베타 입력 트랜지스터를 사용한 결과, 높은 정밀도를 제공합니다. 추가 회로로 최대 ±60V까지의 과전압으로부터 입력부를 보호합니다.INA818 증폭기는 높은 공통 모드 제거비를 제공하도록 최적화된 제품입니다. G = 1에서는 공통 모드 제거비가 전체 입력 공통 모드 범위에서 90dB을 초과합니다. 이 장치는 4.5V 단일 전원뿐 아니라 최대 ±18V의 이중 전원을 이용한 저전압 작동에도 적합합니다.
8핀 SOIC 패키지로 제공되는 INA818의 작동 온도 범위는 -40~+125°C입니다.
특징
- 낮은 오프셋 전압: 10µV(표준), 35µV(최대)
- 이득 드리프트: 5ppm/°C(G = 1), 35ppm/°C(G > 1) (최대)
- 잡음: 8nV/√Hz
- 대역폭: 2MHz(G=1), 270kHz(G=100)
- 1nF 용량성 부하에 안정적
- 최대 ±60V까지 입력 보호
- 공통 모드 제거: 110dB, G=10(최소)
- 전원 공급 제거: 100dB, G=1(최소)
- 공급 전류: 385µA(최대)
- 공급 전압 범위
- 단일 전원: 4.5~36V
- 이중 전원: ±2.25~±18V
- 지정 온도: -40~+125°C
- 패키지: 8핀 SOIC
애플리케이션
- 산업용 모니터
- 유량 송신기
- 배터리 테스트 장비
- 다중 파라미터 환자 모니터
- 아날로그 입력 모듈
- 반도체 테스트 장비
- 휴대용 계측기
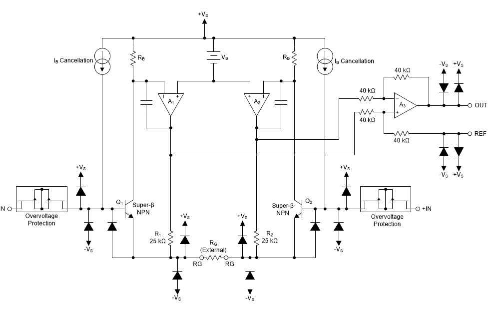
블록 선도
게시일: 2019-10-08
| 갱신일: 2023-12-07
