Texas Instruments INA79xEVM 평가 모듈

Texas Instruments INA79xEVM 평가 모듈은 사용자가 INA790x 및 INA791x 전류 감지 증폭기를 평가할 수 있도록 지원합니다. 이 장치는 양방향, 초정밀 전류 감지 증폭기 75 A EZShunt™기술과 -4 V ~ 110 V범위를 지원합니다. TI INA79xEVM은 이득 및 기준 전압 구성을 지원하는 플랫폼을 제공합니다.

특징

  • INA790 및 INA791에 대한 모든 민감도 옵션 평가
  • 테스트 지점을 사용하여 장치 핀에 손쉽게 접근 가능
  • 하이 측 및 로우 측 구성 평가

애플리케이션

  • 모터 드라이브, 솔레노이드 및 액추에이터
  • 사출 성형 기계, 무선 전동 공구

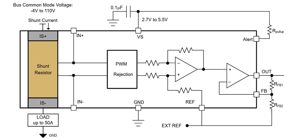
INA750 장치 블록 선도

블록 선도 - Texas Instruments INA79xEVM 평가 모듈

하이 측 순방향 전류 설정

위치 회로 - Texas Instruments INA79xEVM 평가 모듈
게시일: 2025-02-03 | 갱신일: 2025-08-26