Texas Instruments INA381 전압 출력 전류 감지 증폭기
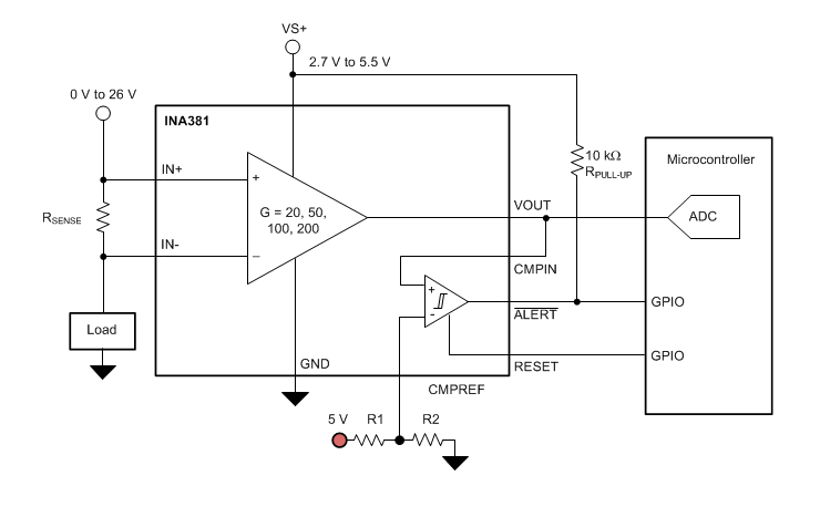
Texas Instruments INA381 전압 출력 전류 감지 증폭기는 26V 공통 모드, 전류 감지 증폭기와 과전류 상태를 감지하도록 구성된 고속 비교기를 제공합니다. 이는 전류 션트 레지스터에서 발생하는 전압을 측정하고 이 전압을 비교기 기준 핀에 의해 설정된 임계값 제한 범위와 비교함으로써 달성됩니다. 전류 션트 모니터는 공통 모드 전압에서 차동 전압 신호를 측정할 수 있습니다. 이는 공급 전압과 관계없이 -0.2V에서 최대 26V까지 다양합니다. 오픈 드레인 경보 출력은 투명 모드 또는 래치 모드로 작동하도록 구성할 수 있습니다. 투명 모드는 입력 상태를 따르는 출력 상태를 생성합니다. 래치 모드는 래치가 재설정될 때까지 경고 출력을 보냅니다. 과전류 이벤트를 신속하게 탐지할 수 있도록 해주는 독립형 비교기의 경고 응답 시간은 3μs 미만입니다 장치에 의해 제공되는 전체 시스템 과전류 보호는 10μs 미만입니다. INA381은 단일 2.7~5.5V 공급 전압 범위에서 작동하면서 350μA의 최대 소비 전류를 소모합니다. 지정된 작동 온도 범위(-40~+125°C).특징
- 고정확도 증폭기:
- 오프셋 전압, VCM = 12V: 500µV(최대)
- 오프셋 전압, VCM = 0V: 150µV(최대)
- 오프셋 전압 드리프트: 1µV/°C(최대)
- 이득 오류: 1%(최대)
- 이득 오차 드리프트: 20ppm/°C(최대)
- 가용 증폭기 이득:
- INA381A1: 20V/V
- INA381A2: 50V/V
- INA381A3: 100V/V
- INA381A4: 200V/V
- 비교기 사양:
- 히스테리시스: 50mV
- 응답 시간: 500ns
- 외부 기준 전압을 통해 설정된 경고 임계값
- 래칭 모드의 오픈 드레인 비교기 출력
- 공통 모드 입력 범위: -0.2~26V
- 패키지: WSON-8(2mm × 2mm)
애플리케이션
- 과전류 보호
- 전원 공급 장치 보호
- 로우 측 위상 모터 제어
- 컴퓨터 및 서버
- 전기통신 장비
Datasheet
블록 선도
게시일: 2018-07-17
| 갱신일: 2022-12-07
