Texas Instruments INA253EVM 전류 감지 평가 모듈
Texas Instruments INA253EVM 전류 감지 평가 모듈은 INA253x의 효율성을 시연합니다. INA253x는 내부 션트 레지스터를 통합하고 있는 전압 출력 전류 션트 모니터입니다. 따라서 고정밀 전류 측정 작업을 수행할 수 있습니다. INA253EVM는 INA253x, INA253A1, INA253A2 및 INA253A3의 모든 장치 버전을 포함합니다. INA253EVM은 1개의 PCB를 포함하고 있으며 각각 3개의 PCB를 구분할 수 있습니다. INA253EVM에는 장치의 기능 핀에 액세스하는 각 PCB 보드에 테스트 포인트가 있습니다. PCB에는 지원 회로가 내장되어 있습니다. 필요한 경우 재구성, 제거 또는 바이패싱할 수 있습니다.특징
- 모든 INA253 이득 버전 포함
- 모든 핀에 대한 간편한 액세스
- 디폴트 이외의 구성을 위해 PCB에 홀더 배치
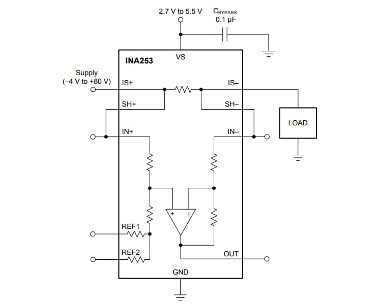
블록 선도
게시일: 2018-10-19
| 갱신일: 2023-07-10
