Texas Instruments ESD1LIN24/ESD1LIN24-Q1 ESD 보호 다이오드
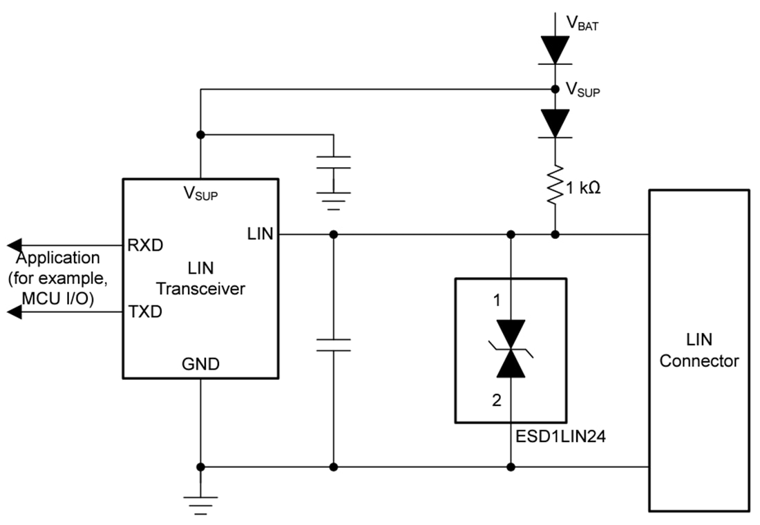
Texas Instruments ESD1LIN24/ESD1LIN24-Q1 ESD 보호 다이오드는 LIN(Local Interconnect Network)을 위한 단일 채널 저정전용량 양방향 ESD 보호 장치입니다. 이 장치는 IEC 61000-4-2 국제 표준(±30kV 접촉, ±30kV 공극)에 지정된 최대 수준을 초과하는 접점 ESD 충격을 소멸시키는 것으로 평가되었습니다. 클램핑 전압이 낮고 동적 저항이 낮으므로 시스템을 과도 전류 이벤트로 부터 보호할 수 있습니다. 이러한 보호는 높은 수준의 견고성과 신뢰성을 요구하는 안전 시스템의 핵심입니다. Texas Instruments ESD1LIN24-Q1 장치는 자동차 애플리케이션에 대한 AEC-Q100 인증을 받았습니다.특징
- IEC 61000-4-2 레벨 4 ESD 보호
- ±30kV 접촉 방전
- ±30kV 공극 방전
- 강력한 서지 보호
- IEC 61000-4-5(8/20µs): 4.3A
- 24V 작동 전압
- 양방향 ESD 보호
- 낮은 클램핑 전압으로 다운스트림 구성 요소 보호
- -55~+150°C 온도 범위
- I/O 정전용량 = 2.3pF(표준)
- 업계 표준 SOD-323(DYF) 패키지로 제공
- AOI(자동 광학 검사)에 사용하는 리드 패키지
애플리케이션
- 산업 제어 네트워크
- LIN(Local Interconnect Network)
- 단일 라인 CAN ESD 보호
- DeviceNet
- 스마트 분배 시스템
- USB-PD(USB 전력 공급)
- VBUS 보호
- IO 보호
일반 애플리케이션
게시일: 2023-01-25
| 갱신일: 2023-02-09
