Texas Instruments DRV8870 3.6A 브러시형 DC 모터 드라이버

Texas Instruments DRV8870 3.6A 브러시형
DC 모터 드라이버

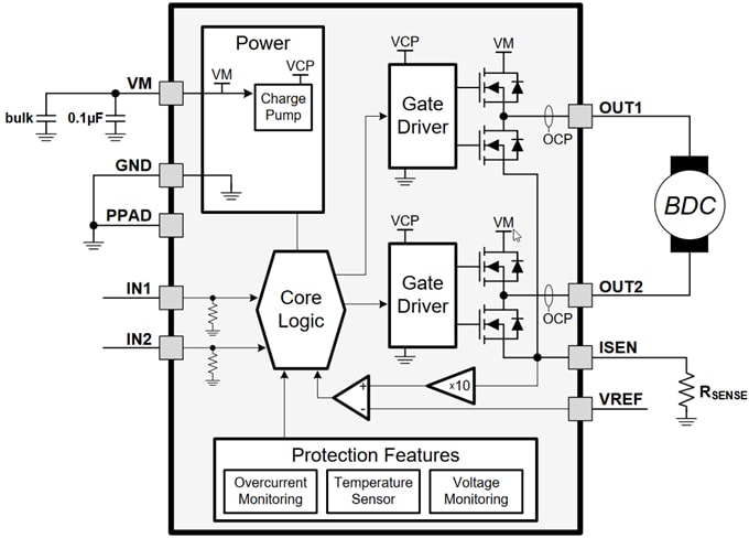
Texas Instruments DRV8870 3.6A 브러시형 DC 모터 드라이버는 프린터, 어플라이언스, 산업용 장비 및 기타 소형 기기를 위한 브러시형 DC 모터 드라이버입니다. 논리 입력 장치 2개가 H 브리지 드라이버를 제어하고 이는 4개의 N 채널 MOSFET로 구성됩니다. 이 MOSFET는 최대 3.6A 피크 전류를 갖는 모터를 양방향에서 제어할 수 있습니다. 이 입력 장치는 전류 감쇠 모드를 선택하여 모터 속도를 제어하기 위해 펄스폭 변조(PWM)할 수 있습니다. 두 입력 장치를 설정하면 저전력 절전 모드로 들어갑니다. DRV8870은 핀 ISEN의 아날로그 입력 VREF 및 전압에 기반한 집적 전류 조정 특징을 가지고 있습니다. 이는 외부 감지 레지스터를 통과하는 모터 전류와 비례합니다. 전류를 알려진 레벨까지 제한하는 능력은 시스템 전력 요구 조건과 전압을 안정적으로 유지하는 데 필요한 특히 모터 시동 및 스톨 조건 동안 버크 정전 용량을 상당히 줄일 수 있습니다.

특징
  • H 브리지 모터 드라이버
    • DC 모터 1개, 스테퍼 모터 권선 1개 또는 기타 로드 장치 구동
  • 6.5V에서 45V에 이르는 넓은 범위의 작동 전압
  • 일반적으로 565mΩ RDS(켜짐)(HS + LS)
  • 3.6A 피크 전류 드라이브
  • PWM 컨트롤 인터페이스
  • 집적 전류 조정
  • 낮은 전력 절전 모드
  • 소형 패키지 및 설치 공간
    • 8 핀 HSOP(PowerPAD 포함)
    • 4.9×6.0mm
  • 통합 보호 기능
    • VM 저전압 록아웃(UVLO)
    • 과전류 보호(OCP)
    • 열 차단(TSD)
    • 자동 결함 복구
응용 분야
  • 프린터
  • 가전 제품
  • 산업용 장비
  • 기타 기계 전자 공학 응용 기기

DRV8870EVM 모터 드라이버 평가 모듈(EVM)

Texas Instruments DRV8870EVM 모터 드라이버 평가 모듈(EVM)은 DRV8870 브러시형 모터 드라이버 평가에 적합한 솔루션입니다. 이 모듈에는 5V를 생성하는 전압 레귤레이터와 PWM 입력 신호를 DRV8870에 제공하도록 구성된 TLC555 타이머가 포함되어 있습니다. 또한, 이 평가 모듈에는 PWM 듀티 사이클을 변화시켜 모터 속도를 조절하는 전위차계와 재단 전류 값을 설정하는 두 번째 전위차계가 포함되어 있습니다. 개별 입력 신호를 논리적 로우, 논리적 하이, PWM으로 구성하거나 사용자가 입력 신호를 제어할 수 있는 점퍼가 제공됩니다. 입력 및 출력 신호를 쉽게 모니터링할 수 있는 시험 지점이 제공됩니다.

특징
  • 6.5V에서 45V에 이르는 작동 공급 전압 범위
  • 온 보드 5V 레귤레이터
  • 조절 가능 PWM 듀티 사이클
  • 조절 가능 전류 조정

기능 블록 선도
기능 블록 선도
eNews
  • Texas Instruments
게시일: 2015-11-10 | 갱신일: 2022-03-11