Texas Instruments BQ25883 스위치 모드 배터리 충전 관리
Texas Instruments BQ25883 스위치 모드 배터리 충전 관리 기능은 2s 리튬-이온 및 리튬-폴리머 배터리를 위한 동적 전원 경로 관리, 2A 부스트, 1.5MHz 스위치 모드와 고도로 통합되어 있습니다. BQ25883은 OTG 및 전원 경로를 포함한 I2C 제어 기능이 특징입니다. 이 장치는 3.9~6.2V의 입력 전압 범위를 지원하며 절대 최대 입력 정격 전압이 20V입니다. 추가적인 특징으로는 5V 어댑터, 7.6V 배터리, 1A 충전 시 93.4%의 충전 효율, 선택 가능한 저전력 PFM 모드, USB2.0을 지원하기 위한 100mA의 분해능으로 500mA~3.3A의 입력 전류 제한이 포함됩니다.특징
- 고효율 2A, 1.5MHz 스위치 모드 부스트 충전기
- 5V 어댑터, 7.6V 배터리, 1A 충전 시 93.4% 충전 효율
- USB 입력 및 2셀 리튬 이온 배터리에 맞게 최적화
- 경부하 작동을 위한 저전력 PFM 모드 선택 가능
- USB 입력 어댑터를 지원하는 단일 입력
- 20V의 절대 최대 입력 정격 전압으로 3.9~6.2V의 입력 전압 범위 지원
- USB 2.0 및 USB 3.0 표준 어댑터를 지원하는 입력 전류 제한(100mA 분해능의 경우 500mA~3.3A)
- 최대 5.5V의 입력 전압 제한으로 최대 전력 추적
- 통합형 USB D+/D- 자동 감지 USB SDP, CDP, DCP 및 비표준 어댑터
- 전원 경로 관리 및 I2C 제어
- 17mΩ 배터리 방전 MOSFET으로 최고의 배터리 방전 효율 달성
- NVDC(Narrow VDC) 전원 경로 관리
- 배터리가 없거나 심방전된 상태에서도 즉시 시스템 전원이 켜짐
- 배터리 보충 모드에서의 이상적인 다이오드 작동
- 조절 가능 출력 전압이 4.5~5.5V인 USB 온더고(OTG)
- 최대 2A 출력을 제공하는 벅 컨버터
- 5V, 1A 출력에서 94% 효율
- 정확한 정전류(CC) 조절 및 출력 단락 보호
- Out-of-Audio 옵션으로 경부하 작동을 위한 저전력 PFM 모드 선택 가능
- 어댑터에 과부하를 가하지 않고 입력 출력을 극대화하는 입력 전류 옵티마이저(ICO)
- 시스템 모니터링을 위한 통합 16비트 ADC(BUS 전압 및 전류, 각 셀 전압, 충전 전류, SYS 전압, NTC 및 다이 온도)
- 모든 MOSFET, 전류 감지 및 루프 보상을 포괄하는 고도의 통합
- 높은 정확도
- 충전 전압 레귤레이션: ±0.5%
- 충전 전류 레귤레이션: ±5%
- 입력 전류 레귤레이션: ±7.5%
- 안전
- 충전 및 OTG 벅 모드에서 배터리 온도 감지
- 열 조절 및 열 차단
애플리케이션
- Bluetooth 스피커
- EPOS 프린터
- 휴대용 POS
- 무선 보안 카메라
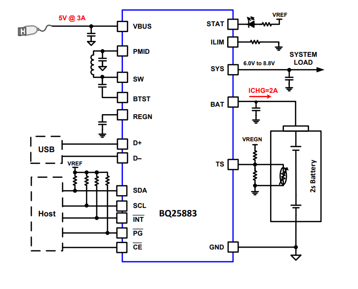
개략도
게시일: 2019-05-15
| 갱신일: 2023-09-11
