작동 및 차단 중의 대기 전류가 낮으므로 최대 배터리 수명이 보장됩니다. bq25125의 충전 전류는 5~300mA이고 I2C 인터페이스를 통해 입력 전류 한계, 충전 전류, 벅 컨버터 출력 전압, LDO 출력 전압 및 기타 매개변수를 프로그래밍할 수 있습니다.
드물게 사용되는 장치를 분리하여 시스템을 최적화하도록 부하 스위치를 구성할 수 있습니다. 웨이크 및 리셋 최적화는 타이머의 여러 가지 다른 구성 옵션과 함께 수동 리셋을 사용하여 실현됩니다. 전압 기반 모니터는 프로그래밍된 V(BATREG)의 60~100%에서 2%의 증분으로 배터리 레벨 정보를 호스트에 제공합니다.
특징
- 충전 간의 시스템 작동 시간 증가
- 구성 가능 300mA 벅 레귤레이터(기본값: 1.8V)
- 700nA(표준) Iq(벅 컨버터 사용(무부하))
- 구성 가능한 부하 스위치 또는 100mA LDO 출력(기본값: 1.8V)
- 빠른 충전을 위한 최대 300mA 충전 전류
- 0.5%의 정확한 배터리 전압 레귤레이션(3.6~4.65V로 구성 가능, 10mV 단계씩 변경)
- 500μA 미만까지 구성 가능한 종단 전류
- 간단한 전압 기반 배터리 모니터
- 기본적으로 워치독 타이머 사용
- VDPPM 루프 비활성화
- 저전압 충전 기능을 지원하기 위해 VINDPM은 기본적으로 비활성화됨
- 설치 공간이 작은 고집적 솔루션
- 최소 솔루션을 위한 2.5mm × 2.5mm WCSP 패키지 및 6개의 외부 구성 요소
- 푸시 버튼 웨이크업 및 조절 가능 타이머로 재설정
- 시스템 전원 공급 및 배터리 충전을 위한 전원 경로 관리
- 최장 보관 수명을 위해 전원 경로 관리 기능을 통해 50nA 미만의 배송 모드 배터리 대기 전류 실현
- 3.4~5.5VIN(5.5V OVP/20V 공차) 범위에서 작동하는 배터리 충전기
- 입력 전류 제한, 충전 전류, 종단 전류 및 상태 출력을 위한 전용 핀
- I2C 통신 제어
- 충전 전압 및 전류
- 종단 임계값
- 입력 전류 제한
- VINDPM 임계값
- 타이머 옵션
- 부하 스위치 제어
- 오류 및 상태에 대한 인터럽트 제어
- 시스템 출력 전압 조절
- LDO 출력 전압 조절
애플리케이션
- 스마트워치 및 기타 웨어러블 기기
- 피트니스 액세서리
- 건강 모니터링 의료 액세서리
- 충전식 완구
- 진정한 무선 헤드셋(TWS)
- 무선 충전 제품
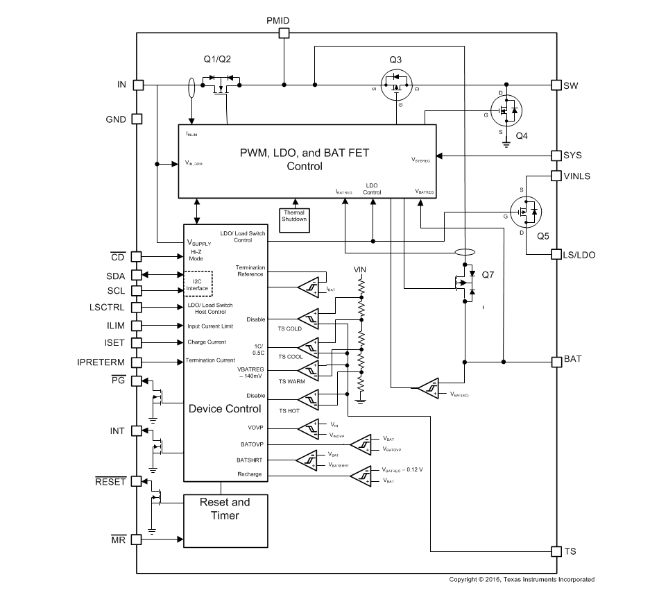
블록 선도
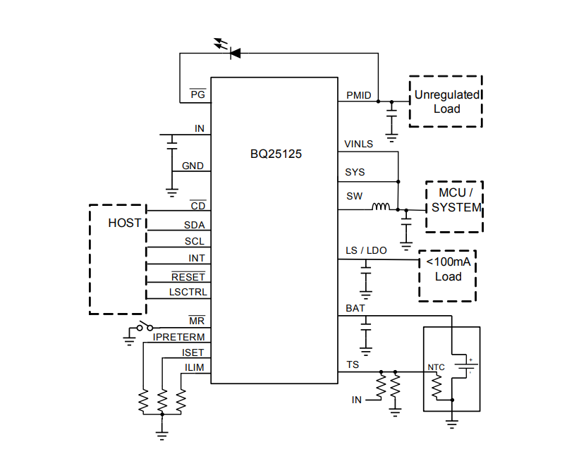
개략도
게시일: 2019-07-24
| 갱신일: 2023-10-06

