Texas Instruments bq25071 평가 모듈(EVM)

Texas Instruments bq25071 EVM(평가 모듈)은 광범위한 휴대용 애플리케이션에 사용되는 단일 셀 LiFePO4 배터리 전원 공급식 시스템을 위해 QFN 패키지로 제공되는 bq25071/bq25071-Q1 1A, 단일 입력, 단일 셀 선형 배터리 충전기 솔루션을 위한 완전한 충전기 모듈입니다.

특징

  • 외부 레지스터와 디지털 입력 핀을 통해 프로그래밍 가능한 배터리 충전 전류
  • 어댑터 입력 작동 범위: 3.75~10.2V
  • 충전을 위한 LED 표시
  • 테스트용으로 제공되는 주요 신호 테스트 지점

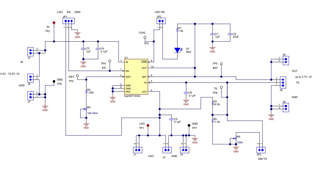
계통도

계통도 - Texas Instruments bq25071 평가 모듈(EVM)
게시일: 2019-10-17 | 갱신일: 2025-03-11