이 IC는 가장 엄격한 에너지 절감 표준에도 부합합니다. 이 컨버터는 소비전력이 매우 낮으며 가벼운 부하에서 펄스 주파수 변조 시 작동합니다. 플라이백, 벅 및 벅 부스트 컨버터 설계가 지원됩니다. 통합된 HV 시동, 감지 FET, 오류 증폭기 및 지터가 포함된 발진기를 통해 구성 요소의 수를 최소화한 완전한 애플리케이션을 설계할 수 있습니다.
특징
- 800V의 애버랜치에도 강한 전력 MOSFET를 통해 매우 넓은 VAC 입력 범위를 커버할 수 있습니다.
- 내장형 HV 스타트업 및 감지 FET
- 전류 모드 PWM 컨트롤러
- 드레인 전류 한계 보호(OCP)
- 넓은 공급 전압 범위: 4.5~30V
- 자가 공급 옵션을 통해 보조 권선 또는 바이아스 구성 요소를 제거 가능
- 최소화된 시스템 입력 소비 전력:
- 무부하 조건의 230VAC에서 10mW 이하
- 250mW 부하 조건의 230VAC에서 400mW 이하
- 지터 스위칭 주파수
- 열 셧다운 기능 내장
- 개선된 시스템 신뢰성을 위한 내장형 연성 시동 기능
- EMI 필터 비용:
- 30kHz ± 7%(타입 X)
- 60kHz ± 7%(타입 L)
- 120kHz ± 7%(타입 H)
- 내장형 E/A(1.2V 기준 전압 포함)
- 자동 재시작 기능으로 보호: 과부하/단락 회로(OLP), 라인 또는 출력 OVP, 최대 듀티 사이클 계수기, VCC 클램프
- 플럭스 런웨이를 방지하는 펄스 스킵 보호
애플리케이션
- 가전 제품, 건물 및 주택 관리, 소규모 산업, 소비자, 조명, 모션 제어를 위한 저전력 SMPS
- 저전력 어댑터
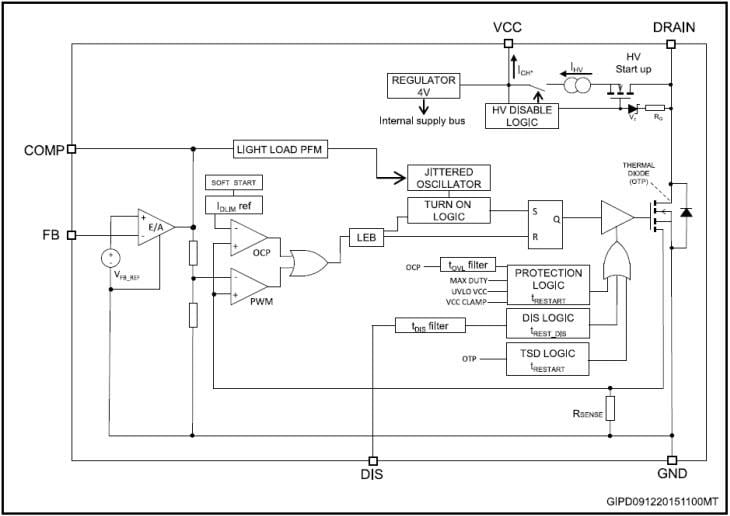
블록 선도
게시일: 2016-08-10
| 갱신일: 2024-09-09

