STMicroelectronics LED1202 12채널 LED 드라이버
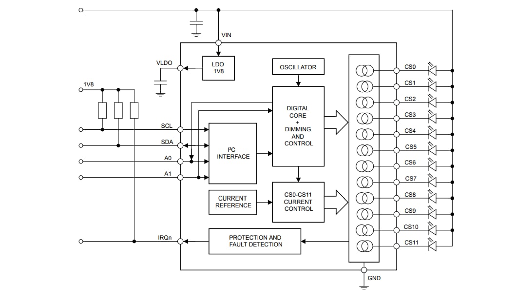
STMicroelectronics LED1202 12채널 LED 드라이버는 최대 20mA를 제공할 수 있는 각 채널을 사용하여 5V 출력 구동 성능을 보장합니다. 8비트 아날로그 및 12비트 디지털 디밍 제어 기능은 출력 전류로 각 채널에 대해 별도로 조정합니다. 이 시스템의 저잡음 생성 성능은 느린 켜기 및 끄기 시간을 통해 개선됩니다. 또한 위상 편이 기능은 돌입 전류 감소에 도움이 됩니다. 내부 레지스터는 MCU 개입 없이 자동 시퀀싱을 위한 8개의 패턴을 저장할 수 있습니다.LED1202 드라이버는 지속 시간과 반복 횟수에 대해서도 구성 가능한 패턴 시퀀스를 허용합니다. 또한 이 장치는 다중 장치 애플리케이션에서 공유되는 타이밍 동기화를 위한 공통 클록 영역도 제공합니다. LED1202에 제공되는 기타 기능으로는 과열 차단 및 개방 LED 감지 기능이 포함됩니다.
LED1202 I²C 인터페이스는 고속 모드 사양을 기반으로 하고 최대 400kHz로 작동합니다. 이상적으로는, 구성 핀을 2개만(A0/A1) 사용하여 8개의 I²C 주소가 가능합니다. 이 LED1202는 0.4mm 피치로 Flip-Chip 20 패키지 1.71 x 2.16 x 0.5mm 20 범프, 그리고 0.5mm 피치로 QFN20 3x3 패키지 3 x 3 x 0.6mm 규격으로 제공됩니다.
특징
- 공급 범위: 2.6~5V
- 단일 LED용 채널 12개
- 채널당 전류 성능 20mA
- 16mA에서 1%(표준), 2.5mA에서 2%(표준)의 전류 정합
- 1.8V 호환 I²C 제어 인터페이스
- 8비트 아날로그 디밍 개별 제어
- 12비트 로컬 PWM 분해능
- 8가지 프로그래밍 가능 패턴
- 프로그래밍 가능 패턴 시퀀스
- 다중 장치 애플리케이션을 위한 동기화
- 채널 간 위상 편이
- 개방 LED 감지
- 과열 보호
- 8개의 구성 가능한 I²C 슬레이브 주소 및 전역 주소
- 장애 플래그 핀
애플리케이션
- RGB LED 조명, 페이드인 및 페이드아웃 브리딩 효과, 표시등 사용 대상:
- 웨어러블 전자제품
- 배터리 전원 공급식 장치
- 휴대용 액세서리
비디오
블록 선도
게시일: 2019-03-28
| 갱신일: 2024-12-17
