STMicroelectronics EVALSTGAP2SM 데모 보드
STMicroelectronics EVALSTGAP2SM 데모 보드를 사용하면 TO-220 또는 TO-247 패키지에서 정격 전압이 최대 1700V인 하프 브리지 전력단을 구동하면서 모든 STGAP2SM 기능을 평가할 수 있습니다. STGAP2SM은 4A의 전류 용량 및 레일-투-레일 출력이 특징인 절연형 단일 게이트 드라이버로, 고전력 인버터 애플리케이션에도 적합합니다. EVALSTGAP2S는 두 가지 출력 구성 변종, 즉 소스 및 싱크 출력이 분리된 변종, 단일 출력 핀 및 밀러 클램프 기능을 위한 전용 핀 모두에 적합합니다.이 보드는 관련 외부 구성 요소 값의 선택 및 수정을 용이하게 합니다. 이 값은 다양한 적용 조건에서의 운전자 성능 평가와 최종 적용 구성 요소의 정밀한 사전 조정을 용이하게 합니다. EVALSTGAP2SM은 UVLO 및 열 셧다운과 같은 보호 기능을 통합하여 고신뢰성 시스템의 설계를 간소화합니다. 이중 입력 핀을 사용하여 제어 신호 극성을 선택하고 HW 연동 보호 기능을 구현하면 컨트롤러 오작동 시 교차 전도가 방지됩니다.
특징
- 고전압 레일: 최대 1,700V
- 드라이버 전류 성능: 25°C에서 4A 소스/싱크
- 간소화된 게이트 구동 구성을 위한 별도의 싱크 및 소스(STGAP2SM)
- 4A 밀러 클램프(STGAP2SCM)
- 짧은 전파 지연: 100ns
- UVLO 기능
- 게이트 구동 전압: 최대 26V
- 네거티브 게이트 구동
- 게이트 드라이버를 공급하는 온보드 절연형 DC-DC컨버터, VAUX에 의한 유입 전압 = 5V
- VDD 로직 공급 로컬 3.3V 또는 VAUX
- 3.3V, 5V TTL/CMOS 입력(히스테리시스 포함)
- 간편한 점퍼 선택으로 구동 전압 구성: +15/0V, +15/-3V, +19/0V, +19/-3V
- 온도 셧다운 보호
레이아웃
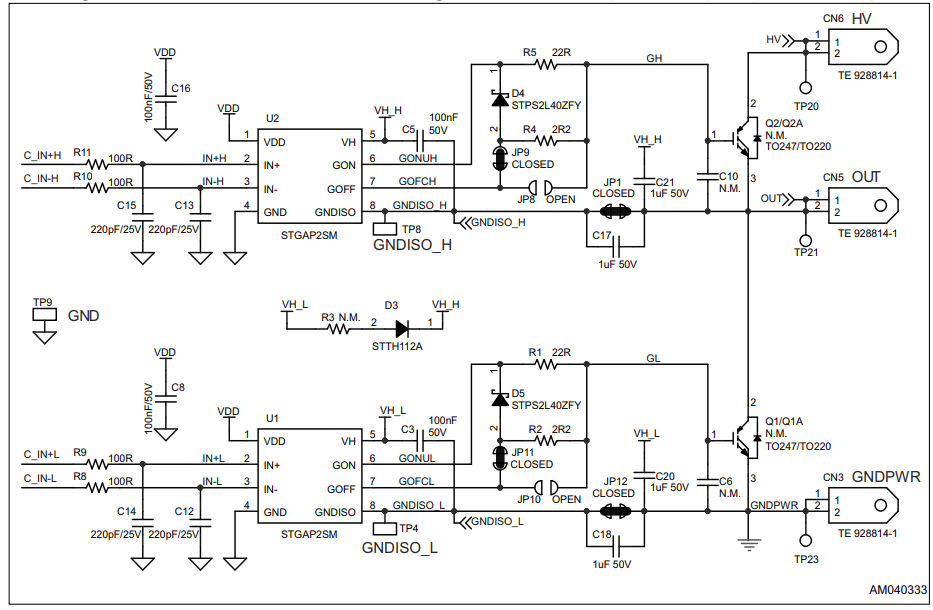
계통도
게시일: 2019-02-14
| 갱신일: 2024-01-29
