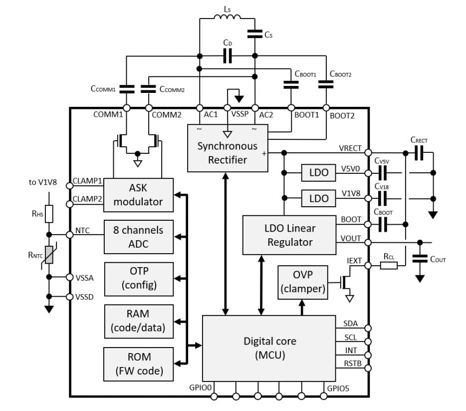
STWLC68 수신기는 통합 저손실 동기식 정류기와 저드롭아웃 선형 레귤레이터를 제공하여 탁월한 효율 성능을 발휘합니다. 넓은 출력 부하 조건에서 전반적인 전력 손실을 최소화하기 위해 디지털 코어가 두 개의 소자를 동적으로 관리합니다.
I2C 인터페이스는 다양한 구성 매개변수에 액세스하고 이를 수정하여 맞춤형 애플리케이션의 요구에 따라 장치의 작동을 맞춤화합니다. 구성 매개변수는 임베디드 OTP 메모리에 저장하고 전원을 켤 때 자동으로 검색할 수 있으므로, STWLC68이 독립형 장치로 작동할 수 있습니다.
STWLC68 Qi 규격 준수 유도성 무선 전력 수신기는 웨어러블 기기의 실시간 솔루션에 적합한 칩 스케일 패키지로 제공됩니다.
특징
- 출력 전력: 최대 5W
- Qi 1.2.4 유도성 무선 표준 통신 프로토콜 규정 준수
- 98%(표준) 효율을 제공하는 통합 27V 동기식 정류기
- 출력 전류 및 입력 전압 제어 루프가 있는 저드롭아웃 선형 레귤레이터
- 3.6~20V의 프로그래밍 가능 출력 전압(25mV 분해능 제공)
- 최대 80%의 총 시스템 효율
- 32비트, 64MHz ARM Cortex 마이크로컨트롤러 코어
- 구성 데이터를 위한 OTP 메모리
- 8채널, 10비트 A/D 컨버터
- 구성 가능 GPIO 6개
- 이물질 검출(FOD)을 위한 정확한 전압/전류 측정
- 출력 과전압 댐핑 보호
- 400kHz I2C 인터페이스
- 온칩 열 관리 및 보호(과전압, 과전류)
- 향상된 전력 손실 기능 칩 스케일 패키지(CSP)
애플리케이션
- 스마트폰 및 PDA
- 파워 뱅크
- GPS 내비게이터
- 의료 기기 및 헬스케어 장비
- 웨어러블 기기
블록 선도
게시일: 2020-02-13
| 갱신일: 2025-01-14

