특징
- 800V 애벌랜치 견고성 전원 섹션
- 낮은 EMI를 위해 주파수 지터링을 지원하는 PWM 작동
- 작동 주파수: 60kHz(L 타입), 115kHz(H 타입)
- 265VAC에서 대기 전력: 50mW 미만
- 조절 가능한 설정점으로 전류 제한
- 조절 가능한 정확한 과전압 보호
- 온보드 소프트 스타트
- 오류 상태 제거 후 안전한 자동 재시동
- 히스테리시스 열 셧다운
애플리케이션
- 소비자 및 가전 제품용 보조 전원 공급 장치
- ATX 보조 전원 공급 장치
- 저/중전력 AC-DC 어댑터
- 셋톱박스, DVD 플레이어, 레코더 및 백색 가전용 SMPS
VIPer27 표준 토폴로지
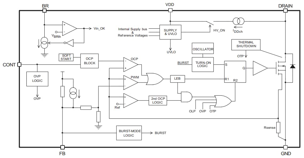
VIPer27 블록 선도
게시일: 2019-01-23
| 갱신일: 2024-01-19

