STMicroelectronics VIPer11 고전압 컨버터
STMicroelectronics VIPer11 고전압 컨버터는 에너지 절약형 오프라인 고전압 컨버터입니다. 이 컨버터는 PWM 전류 모드 제어 기능이 내장된 800V 애벌린치 전력 MOSFET과 스마트하게 통합되어 있습니다. 800V 브레이크다운 전압을 제공하는 전력 MOSFET는 입력 전압 범위를 확장시키고 DRAIN 스너버 회로의 크기를 줄입니다. VIPer11 IC는 소비전력이 매우 적고 경부하 조건에서 펄스 주파수 변조로 작동하므로 가장 엄격한 에너지 절약 표준을 충족합니다. 이 컨버터는 임베디드 HV 시동 및 감지 FET, 전류 모드 PWM 컨트롤러, 시스템 신뢰성 및 드레인 전류 제한 보호 기능을 갖추고 있습니다. 일반적으로 가전 제품, 소비자, 산업, 가정용 자동화 및 저전력 어댑터용 저전력 SMPS에 사용됩니다.특징
- 800V 애벌린치 내구성의 전력 MOSFET로 매우 넓은 범위의 VAC 입력 전압 범위 지원
- 임베디드 HV 스타트업 및 감지-FET
- 전류 모드 PWM 컨트롤러
- 드레인 전류 제한 보호
- 넓은 공급 전압 범위: 4.5~30V
- 시스템 입력 전력 소모 최소화:
- 무부하 230VAC에서 10mW미만
- 250mW 부하 230VAC에서 400mW 미만
- 지터링된 스위칭 주파수로 EMI 필터 비용 절감
- 30kHz ± 7%(타입 X)
- 60kHz ± 7%(타입 L)
- 내장형 E/A(1.2V 기준 전압 포함)
- 자동 재시작 보호 기능:
- 과부하/단락 회로(OLP)
- 라인 또는 출력 OVP
- 듀티 사이클 카운터(최대)
- VCC 클램프
- 플럭스 런웨이를 방지하는 펄스 스킵 보호
- 임베디드 열 셧다운
- 개선된 시스템 신뢰성을 위한 내장형 연성 시동 기능
애플리케이션
- 저전력 SMPS:
- 가전 기기
- 홈 자동화
- 산업
- 소비자
- 조명
- 저전력 어댑터
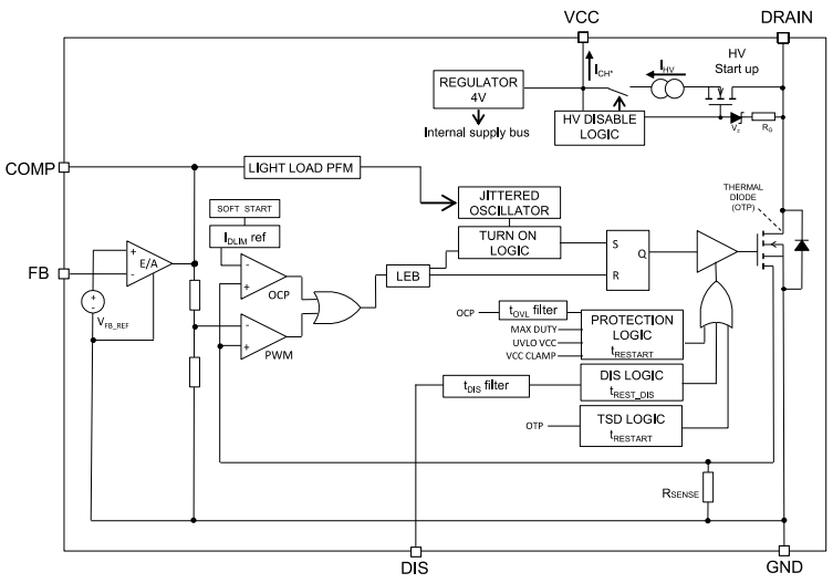
VIPer11B 고전압 컨버터 블록 선도
게시일: 2018-06-27
| 갱신일: 2025-05-15
