STMicroelectronics STSPIN840 DC 모터 드라이버
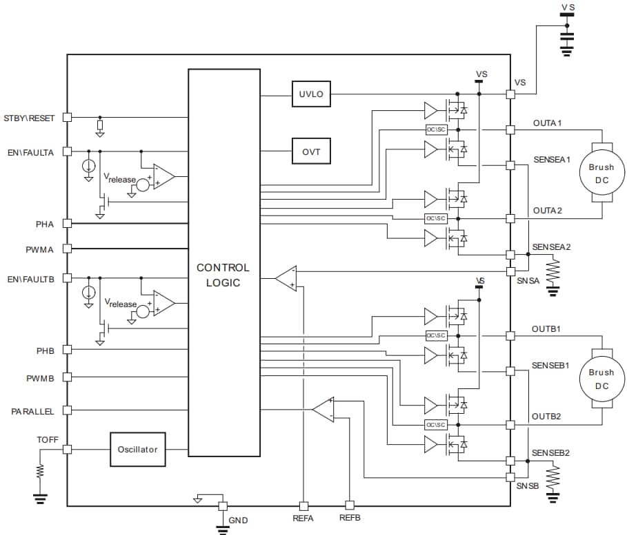
STMicroelectronics STSPIN840 DC 모터 드라이버는 두개의 양방향 브러시형 DC 모터를 동시에 구동하는 데 사용되는 소형 브러시 DC 모터입니다. STSPIN840은 4mm x 4mm QFN 패키지로 제공되며 제어 로직과 완전히 보호된 낮은 RDS(on) 듀얼 풀 브리지 전력단이 특징입니다.전용 PARALLEL 입력 핀 덕분에 병렬 모드 기능을 사용할 수 있어 동일한 500mΩ의 HS+LS RDS(개의)에서 최대 3ARMS 전류를 전달할 수 있는 동등하고 강력한 단일 풀 브리지로 장치를 변환할 수 있습니다STSPIN840은 사용자가 설정 가능한 기준 전압과 OFF 시간값에 기반하여 2개의 독립적인 PWM 전류 컨트롤러(각 풀 브리지에 하나씩)를 내장하고 있습니다.특징
- 작동 전압: 7~45V
- 최대 출력 전류: 1.5Arms
- RDSon HS + LS = 1Ω(표준)
- OFF 시간 조절로 전류 제어
- 외부 션트 레지스터에 기반한 전류 감지
- 완벽한 보호 세트
- 비소산형 과전류 보호
- 단락 보호
- 부족 전압 록아웃
- 열 셧다운
- 단일 풀브리지 구성을 달성하는 병렬 작동 모드, 출력 IRMS = 3Arms 및 RDS(ON) HS + LS = 500mΩ(표준) 제공
- 낮은 대기 전류 소비량
애플리케이션
- 산업 자동화 및 서비스 로봇
- 의료 및 헬스 케어
- ATM 및 현금 취급 기계 장비
- 무대 조명
- 열전사 프린터
- 직물 및 재봉기
- 자동 판매기
- 오피스 및 홈 자동화
블록 선도
완벽한 설계
게시일: 2018-07-11
| 갱신일: 2023-02-12
