STMicroelectronics STPMC1 프로그래밍 가능 에너지 계산기 IC
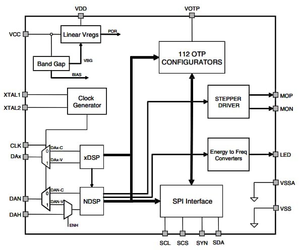
STMicroelectronics STPMC1 프로그래밍 가능 다중 위상 에너지 계산기 IC는 Rogowski, 전류 변압기, 션트 또는 홀 전류 센서를 사용하는 전력선 시스템에서 효과적인 에너지 측정을 위해 설계된 ASSP입니다. STPMC1은 1상, 2상 또는 3상 에너지 계측기에서 하나 이상의 STPMSx IC와 결합 시 필요한 모든 기능을 구현합니다. 또한 STPMC1 에너지 계산기 IC는 다기능 에너지 계측기용 마이크로프로세서와 결합하거나 간단한 활성화 에너지 계측기를 위해 스테퍼 모터를 직접 구동할 수 있습니다.STMicroelectronics STPMC1 프로그래밍 가능 다중 위상 에너지 계산기 IC에는 5개의 입력 데이터 핀이 있으며, 처음 3개는 위상의 전압 및 전류 정보를 수신합니다. 각 데이터 입력은 시간이 다중화되고 STPMSx 장치에 의해 생성된 2개의 ΔΣ 신호를 처리합니다. 네 번째 입력은 다중화 ΔΣ 신호도 수신하며 중립 전류 또는 다른 신호를 감지하는데 사용할 수 있습니다. 다섯 번째 입력 데이터 핀은 비다중화 ΔΣ 신호를 수용하며 홀 센서에서 자기장 정보를 감지하는데 사용할 수 있습니다.
STPMC1은 4개의 내부 유선 DSP(디지털 신호 처리) 장치를 사용하는 빠르고 효율적인 디지털 아키텍처로 매우 높은 계산 정밀도를 달성합니다. 이 장치는 ΔΣ 산술 블록을 사용하여 ΔΣ 스트림에서 실시간으로 모든 계산을 수행합니다. STPMC1 장치는 SPI 포트를 통해 구성 및 보정되며 모든 데이터를 기록하고 액세스할 수도 있습니다. 구성 및 보정 데이터를 112비트 OTP 블록에 저장하거나 마이크로프로세서 기반 계측기에서 동적으로 설정할 수 있습니다.
특징
- 2~4개의 와이어에서 1, 2 또는 3상 WYE 및 델타 서비스 지원
- 누적 활성화 및 반응성 광대역 및 기본 고조파 에너지 계산
- 각 위상에 대한 활성화 및 반응성 에너지, RMS 및 순간 전압 및 전류값 계산
- Rogowski 코일, 전류 변압기, 션트 또는 홀 전류 센서 지원
- 독점적인 무리플 에너지 계산 알고리즘
- 프로그래밍 가능 펄스 출력
- 스테퍼 모터 출력
- 중립 전류, 온도 및 자기장 모니터링
- 구성 및 보정을 위한 OTP 메모리
- SPI 인터페이스
- IEC 62052-11/62053-21/62053-23 표준 지원
- 1:1000 다이내믹 레인지에서 0.1% 미만의 오류
애플리케이션
- 전력 계측
비디오
블록 선도
게시일: 2020-07-13
| 갱신일: 2025-01-15
