STMicroelectronics STPD01 프로그래밍 가능 동기식 벅 변환기
STMicroelectronics STPD01 프로그래밍 가능 동기식 벅 변환기는 USB 전력 공급 사양에 따라 애플리케이션에 전원을 공급하는데 적합합니다. 이 장치는 내부 전력 MOS 동기화 정류, 내부 보상, 케이블드롭 보상 및 옵션 클록 디더링 기능이 있는 2개의 프로그래밍 가능 스위칭 주파수가 특징입니다.STPD01 벅 변환기는 과전압, 과전류 및 과열 보호 기능을 갖추고 있으며 통합 프로그래밍 가능 워치독이 완전한 시스템의 견고성과 안전성을 개선합니다. I2C 인터페이스를 통해 다양한 레벨의 출력 전압 및 전류 제한을 동적으로 설정할 수 있습니다. 이 프로그래밍 가능 동기식 벅 변환기는 AC 어댑터, USB 허브, PC 모니터, 스마트 TV 및 USB-PD(USB-전력 분배)에 이상적으로 사용됩니다.특징
- 내부 전원 MOS 동기식 정류
- 내부 보상
- 케이블 드롭 보상
- I2C 버스 제어
- 6~26.4V 입력 전압 범위
- 3~20V(최소 20mV 단계씩 조절 가능) Vout 설정
- 30mV/μs(최대) 슬루율 제어
- 0.1~3A(50mA 단계씩 조절 가능) Iout 설정
- 임베디드 방전 기능
- 2개의 프로그래밍 가능 스위칭 주파수(옵션 클록 디더링 기능 제공)
- I2C에 의해 설정된 워치독 타이머
- 구성 가능한 인터럽트 핀
- 소프트 스타트
- 보호:
- OVP(과전압 보호)
- IPEAK 보호
- OTP(과열 보호)
- SCP(단락 보호)
- UVLO(부족전압 록아웃)
- 파워 온 핀
- 프로그래밍 가능한 정전류 제한
- QFN 3mm x 4mm 24L 패키지로 제공
애플리케이션
- AC 어댑터
- USB 허브
- PC 모니터
- 스마트 TV
- USB-PD
블록 선도
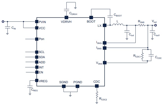
애플리케이션 회로도
비디오
게시일: 2021-01-07
| 갱신일: 2022-06-28
