STMicroelectronics STEVAL-VP12201B 평가 보드
STMicroelectronics STEVAL-VP12201B 평가 보드는 VIPER122 고전압 컨버터를 기반으로 15V/220mA 벅 컨버터를 구현합니다. VIPER122 컨버터는 주파수 지터링과 함께 60kHz의 고정 주파수에서 작동하며 전자기 간섭 표준을 충족합니다. 이 평가 보드는 소형, 최소 BOM, 고효율, 낮은 대기 소비량, 엄격한 라인 및 부하 조정 기능을 갖추고 있습니다. STEVAL-VP12201B 평가 보드는 버스트 모드 작동을 제공하여 무부하에서 소비가 적고 평균 스위칭 주파수를 줄여 모든 주파수 관련 손실을 최소화합니다.특징
- 5V/220mA 벅 컨버터 구현
- VIPER122 고전압 컨버터 기반
- 콤팩트한 크기
- 최소 BOM
- 낮은 대기 소비전력
- 전체 입력 및 출력 범위에서 엄격한 라인 및 부하 소비
- 버스트 모드 작동
- EMI 필터 감소로도 IEC55022 클래스 B 전도 EMI 충족
사양
- 주파수 범위: 50~60Hz
- 범용 주 입력 범위: 85VAC~265VAC
- 출력 전압: 15V
- 출력 전류: 200mA
- 주요 소비 전력: 230VAC 대기모드에서 30mW 미만
- 평균 효율: 77% 미만
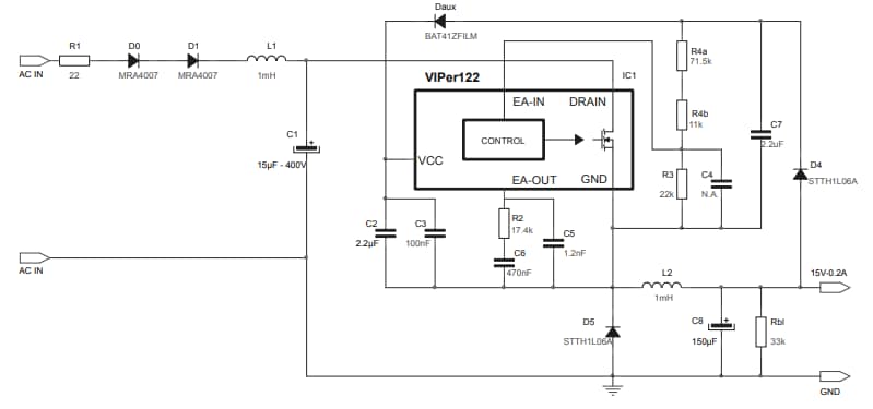
회로 계통도
성능 그래프
게시일: 2019-10-21
| 갱신일: 2024-03-15
