STMicroelectronics STEVAL-LLL003V1 평가 보드
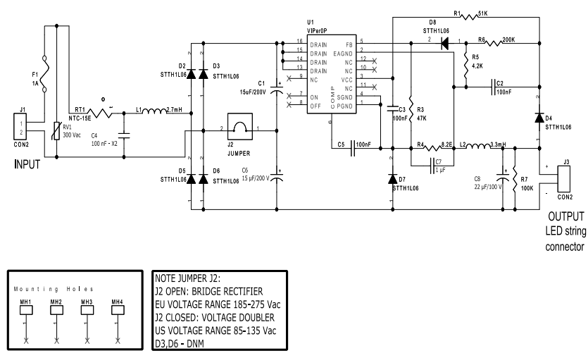
STMicroelectronics STEVAL-LLL003V1 평가 보드는 VIPer0P를 사용하는 비절연 벅 토폴로지에 기반하며 이를 통해 구성 요소 수를 최소화하고 높은 출력 전압에서도 높은 효율을 달성할 수 있습니다. STEVAL-LLL003V1 평가 보드는 애플리케이션 코어 장치로서 새로운 VIPer0P 오프라인 고전압 컨버터를 갖추고 있습니다. 이 애플리케이션 코어 장치는 전류 모드 제어 장치와 함께 800V의 애벌랜치에도 강한 전력 MOSFET를 통합하고 있습니다. STEVAL-LLL0031 평가 보드는 열 차단, 개방 또는 무부하 회로 보호, 단락 또는 과부하 회로 보호 기능을 제공합니다. 이 STEVAL-LLL003V1 평가 보드는 직접적인 전류 조정 기술을 적용하여 LED 전류 정확도를 개선합니다.특징
- 비절연 벅 토폴로지
- 두 가지 입력 전압 범위:
- 미국 범위: 85VAC~135VAC
- EU 범위: 175VAC~285VAC
- 보호:
- 개방 또는 무부하 회로 보호
- 단락 또는 과부하 회로 보호
- 과열 시 셧다운
- 개선된 시스템 신뢰성을 위한 소프트 스타트
STEVAL-LLL003V1 계통도
자세히 알아보기
게시일: 2017-11-09
| 갱신일: 2022-06-21
