이 평가 보드는 소형, 최소 BOM, 고효율 및 낮은 대기 소비전력이 특징입니다. STEVAL-ISA191V1은 평균 스위칭 주파수를 줄이고 모든 주파수 관련 손실을 최소화하는 버스트 모드 작동을 통해 무부하 조건에서 매우 낮은 소비전력을 보장합니다.
사양
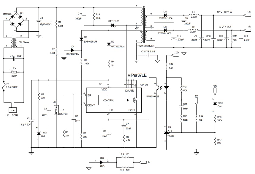
- 범용 입력 주파수 범위: 85VAC~265VAC(50~60Hz 주파수)
- 출력 전압1: 5V/1.2A
- 출력 전압2: 12V/0.75A
- 매우 콤팩트한 크기
- 주요 소비전력: 230VAC 대기 모드에서 40mW 미만
- 평균 효율: 75% 초과
- EN55022-클래스-B EMI
STEVAL-ISA191V1 계통도
게시일: 2019-01-22
| 갱신일: 2024-01-18

