STMicroelectronics STEVAL-ISA184V1 평가 보드
STMicroelectronics STEVAL-ISA184V1 평가 보드는 소형 크기로 제공되며 최소 BOM, 고효율과 낮은 대기 소비전력을 제공하는 것이 특징입니다. 이 보드는 범용 애플리케이션을 위해 개발된 전압 범위가 넓은 15W 절연형 플라이백 이중 출력(5V/1.2A 및 12V/0.75A) 메인 장치를 실행합니다. 이 애플리케이션은 VIPerPlus 제품군의 VIPer37LD 오프라인 고전압 컨버터가 핵심입니다. 이 장치는 PWM 전류 모드 제어 장치와 함께 800V의 강한 전력 MOSFET를 지능적으로 통합하고 있는 고전압 컨버터입니다.사양
- 범용 입력 주파수 범위: 85VAC~265VAC(50~60Hz 주파수)
- 출력 전압1: 5V/1.2A
- 출력 전압2: 12V/0.75A
- 매우 콤팩트한 크기
- 주요 소비전력: 230VAC 대기 모드에서 40mW 미만
- 평균 효율: 75% 초과
- EN55022-클래스-B EMI
- RoHS 규격 준수
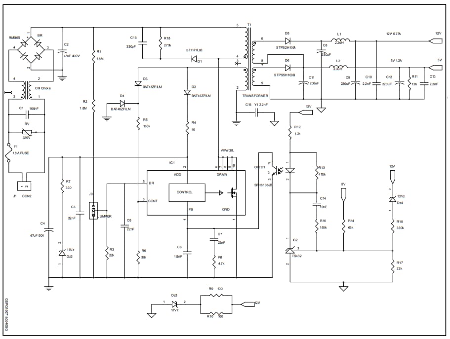
STEVAL-ISA184V1 계통도
자세히 알아보기
게시일: 2017-04-07
| 갱신일: 2022-05-02
