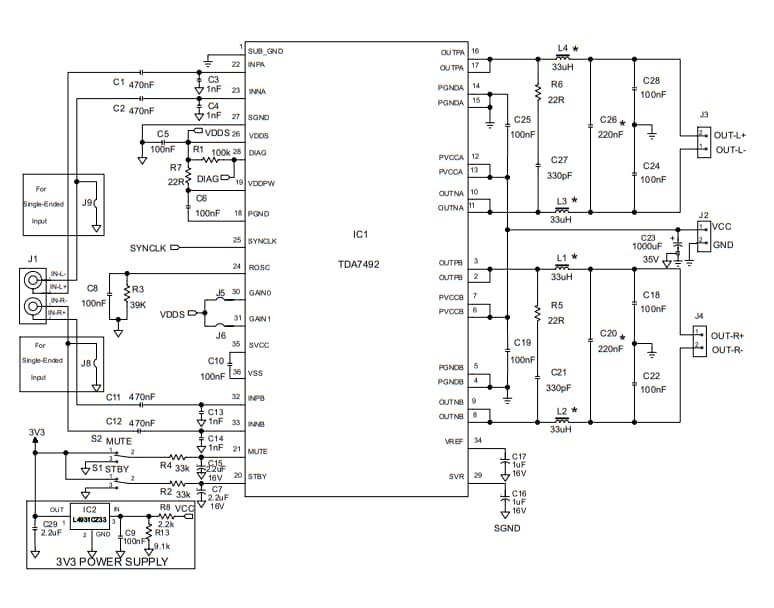
보드에서 몇 개의 점퍼를 사용하여 단일 종단 또는 차동 입력, 고정 이득 설정과 같은 모든 기능을 확인하기 위한 증폭기를 구성할 수 있습니다. 대기 및 음소거 기능은 제공되는 마이크로스위치를 통해 활성화됩니다.
특징
- 연속 출력 전력: 50W + 50W @ THD = 10%, RL = 6Ω, VCC = 25V
- 연속 출력 전력: 40W + 40W @ THD = 10%, RL = 8Ω, VCC = 25V
- 폭넓은 범위의 단일 전원 작동(8~26V)
- 선택 가능한 4가지 고정 이득 설정(21.6dB, 27.6dB, 31.1dB, 33.6dB)
- 고효율(η = 90%)
- 공통 모드 잡음을 최소화하는 차동 입력
- 대기 및 음소거 기능
- 단락 및 열 과부하 보호
- 외부 동기화 가능
- RoHS 규격 준수
회로 계통도
게시일: 2019-10-07
| 갱신일: 2024-03-14

