STMicroelectronics STEF12H60M 60A 전자 퓨즈
STMicroelectronics STEF12H60M 60A 전자 퓨즈는 12V DC 전력 라인에서 출력 전류 및 입력 전압을 모니터링하도록 최적화되어 있습니다. STEF12H60M이 주전원 레일에 직렬로 연결되면 과전류 조건을 감지하고 이러한 조건에 반응할 수 있습니다. STEF12H60M은 과부하 상태가 발생할 때 출력 전류를 사용자가 지정한 안전한 값으로 제한합니다. 또한 정밀 전류 모니터 신호는 시스템 컨트롤러 IC에 부하 전류에 대한 지속적인 정보를 제공합니다. 또한 정확한 온도 센서는 또한 모니터 신호를 생성하여 시스템 컨트롤러가 장치의 전력 손실을 제어 상태로 유지할 수 있도록 합니다. 턴온 시간을 프로그래밍할 수 있으며 시동 작동 중에 돌입 전류를 제어합니다.여러 STM STEF12H60M 60A 전자 퓨즈는 시동 단계에서 병렬로 작동하고 전류를 원활하게 공유할 수 있으며, 전용 전류 밸런싱 기능을 구현합니다. STEF12H60M 퓨즈는 또한 부족전압 록아웃 기능, 자가 진단 및 절대 과열 보호 기능을 내장하고 있습니다.
특징
- 60A 연속 전류
- 5~18V 입력 전압 범위
- 조절 가능 전류 한계
- 입력 부족전압 록아웃
- 0.85mΩ 전력 MOSFET 통합
- 활성화/비활성화 핀
- 프로그래밍 가능 턴온 시간
- 정확한 전류 모니터 신호
- 정밀 온도 모니터
- 과전류 및 결함 상태 플래그
- 내부 MOSFET 자가 진단
- 병렬 작동
- 과열 보호
- 래치 오프 또는 자동 재시도 버전이 포함된 장애 관리
- QFN32 - 5mm x 5mm 패키지
- -40~125°C의 온도 범위
애플리케이션
- 서버 메인 eFuse
- 핫 스왑 보드
- 고전력 산업용 12V 레일 보호
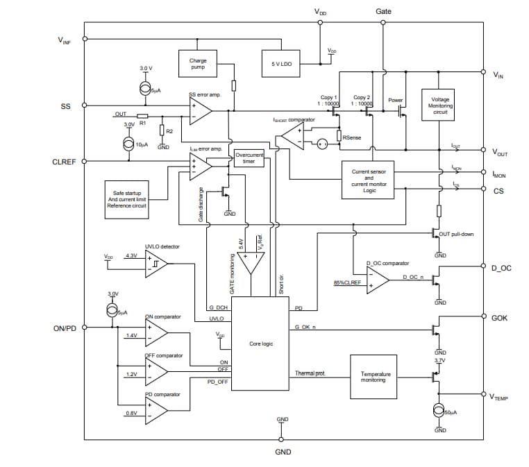
블록 선도
게시일: 2021-02-10
| 갱신일: 2022-03-11
