STMicroelectronics STDRIVEG210 하프 브리지 게이트 드라이버
STMicroelectronics STDRIVEG210 하프 브리지 게이트 드라이버는 N채널 증가 모드 질화갈륨을 위한 설계 대상으로, 하이 사이드 드라이버 섹션은 최대 220V의 전압 레일을 견딜 수 있습니다. 이 드라이버는 고전류 용량, 우수한 지연 일치성을 갖춘 짧은 전파 지연 시간, 그리고 통합된 LDO를 특징으로 합니다. 따라서 고속 질화갈륨을 구동하는 데 최적화되어 있습니다. STDRIVEG210 하프 브리지 게이트 드라이버는 빠른 시동 및 저소비전력 소프트 스위칭 애플리케이션에 맞게 조정된 공급 UVLO를 특징으로 합니다. 하이사이드 레귤레이터는 간헐적 작동 (버스트 모드) 시 애플리케이션 효율성을 극대화하기 위해 웨이크업 시간이 매우 짧은 것이 특징입니다. 이 드라이버는 입력 핀의 범위를 확장하여 컨트롤러와 쉽게 인터페이스할 수 있습니다. 대기 핀을 사용하면 비활성 기간이나 버스트 모드에서 전력 소비를 줄일 수 있습니다. 애플리케이션에는 DC/DC, AC/DC, 공진 컨버터, 동기식 정류, UPS, 어댑터, LED 조명 및 USB-C가 포함됩니다.특징
- 최대 220V 고압
- dV/dt 과도 내성 ±200V/ns
- 싱크와 소스 경로가 분리된 드라이버로 최적의 구동이 가능합니다:
- 2.4A 및 1.2Ω 싱크
- 1.0A 및 3.7Ω 소스
- 300ns 초고속 하이 사이드 시동 시간
- 45ns 전파 지연 시간, 15ns 최소 출력 펄스
- 높은 스위칭 주파수 (>1 MHz)
- 내장 부트스트랩 다이오드
- 질화갈륨 하드 스위칭 작동을 완벽하게 지원
- VCC, VBO 및 VLS의 UVLO 기능
- 분리된 논리 입력 및 차단 핀
- 과열 및 UVLO 보고를 위한 결함 핀
- 저소비 모드를 위한 대기 기능
- Kelvin 소스 구동 및 전류 션트 호환성을 위한 별도의 PGND
- 3.3 V ~ 20 V 호환 입력(히스테리시스 및 풀다운 기능 제공)
애플리케이션
- DC/DC, AC/DC, 공진 컨버터 및 동기식 정류
- 배터리 충전기 및 어댑터
- 에너지 저장 시스템, UPS, 서버 및 통신 전력
- 태양광 마이크로 인버터, 옵티마이저 및 MPPT
- LED 조명 및 USB-C
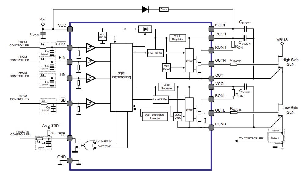
블록 선도
일반 애플리케이션 계통도
게시일: 2025-08-11
| 갱신일: 2025-08-28
