STMicroelectronics SPC5 자동차 새시 및 안전 마이크로컨트롤러
STMicroelectronics SPC5 자동차 새시 및 안전 마이크로컨트롤러는 새시 및 안전 애플리케이션의 특정 요구에 부합하는 32비트 플래시 MCU입니다. 이 마이크로컨트롤러는 기능 안전 및 고급 3상 모터 제어에 중점을 둡니다. 이 아키텍처의 고유한 모듈성 및 확장성은 새시 및 안전 애플리케이션을 포함한 호환 장치에 최적의 비용, 안전성 및 성능 절충 기능을 제공합니다. 일반적으로 에어백, 전자식 파워 스티어링, 안전 도메인 컨트롤러, 제동, 액티브 서스펜션, 운전자 보조 및 고급 모터 제어에 사용됩니다.특징
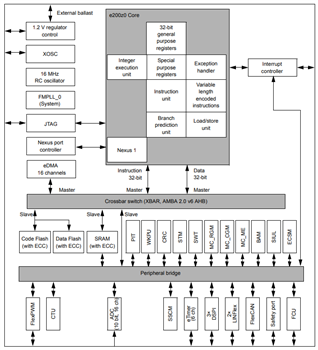
- 64MHz, 단일 간행 및 32비트 CPU 코어 컴플렉스(e200z0h):
- Power Architecture® 임베디드 범주 준수
- VLE(가변 길이 인코딩)
- 메모리 구성:
- 최대 512KB의 ECC 및 소거/프로그램 컨트롤러가 내장된 온칩 코드 플래시 메모리
- EEPROM 에뮬레이션용 ECC가 내장된 추가 64KB(4×16) 온칩 데이터 플래시 메모리
- 최대 40KB의 온칩 SRAM(ECC 내장)
- 페일 세이프 보호:
- 프로그래밍 가능 워치독 타이머
- 비마스크 인터럽트
- 오류 수집 장치
- Nexus L2+ 인터페이스
- 인터럽트:
- 16채널 eDMA 컨트롤러
- 16개의 우선순위 레벨 컨트롤러
- 입력, 출력 또는 특수 기능으로 개별적으로 프로그래밍 가능한 범용 I/O
- 2개의 범용 eTimer 유닛:
- 업/다운 카운트 기능을 갖춘 타이머 각각 6개
- 16비트 분해능 및 계단식 카운터
- 4중 디코딩(회전 방향 플래그 사용)
- 이중 버퍼 입력 캡처 및 출력 비교
- 통신 인터페이스:
- LINFlex 채널(LIN 2.1) 2개
- 자동 칩 선택 생성 기능이 있는 DSPI 채널 4개
- 32개의 메시지 객체가 있는 FlexCAN 인터페이스(2.0B 액티브) 1개
- FlexCAN 기반 안전 포트 1개(메시지 객체 32개, 최대 7.5 Mbit/s), 안전 포트로 사용하지 않을 때 두 번째 CAN으로 사용 가능
- 이중 또는 단일 채널 선택이 가능한 FlexRay™ 모듈(V2.1) 1개, 메시지 객체 32개, 최대 10Mbit/s(512KB 장치 전용)
- 10비트 아날로그-디지털 컨버터(ADC) 2개
- 11 입력 채널 2개, +4 공유 채널
- 1μs 미만의 변환 시간(최고 정밀도의 샘플링 시간 포함)
- 프로그래밍 가능 ADC CTU(교차 트리거링 장치)
- 인터럽트 기능을 갖춘 아날로그 워치독 4개
- 부트 보조 모듈(BAM)이 있는 온칩 CAN/UART 부트스트랩 로더
- FlexPWM 유닛 1개:
- ADC 동기화 신호를 제공하는 상보형 또는 독립형 출력 8개
애플리케이션
- 에어백
- 전동식 조향 장치
- 안전 영역 컨트롤러
- 브레이크
- 액티브 서스펜션
- 운전자 지원
- 고급 모터 제어
게시일: 2018-12-14
| 갱신일: 2023-03-26
