STMicroelectronics LED5000 3A Step-Down Converter
STMicroelectronics LED5000 3A Step-Down Converter is an 850kHz fixed switching frequency monolithic step-down DC-DC converter designed to operate as a precise constant current source with an adjustable current capability up to 3A DC. The embedded PWM dimming circuitry features LED brightness control. The regulated output current level is set by connecting a sensing resistor to the feedback pin. The 200mV typical RSENSE voltage drop enhances performance in terms of efficiency. The size of the overall application is minimized due to the high switching frequency and its compatibility with ceramic output capacitors. STMicroelectronics LED5000 3A Step-Down Converter is fully protected against overheating, overcurrent and output short circuit.Features
- 5.5V to 48V operating input voltage range
- 850kHz fixed switching frequency
- 200mV typ. current sense voltage drop
- Buck / buck-boost / floating boost topologies
- PWM dimming
- ±3% output current accuracy over temperature
- 200mW typical RDS(on)
- Peak current-mode architecture
- Short-circuit protection
- Compliant with ceramic output capacitors
- Inhibit for zero current consumption
- Thermal shutdown
Applications
- High brightness LED driving
- Street lighting
- Signage
- Halogen bulb replacement
- General lighting
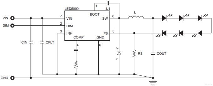
Typical Application Circuit
게시일: 2013-05-21
| 갱신일: 2022-03-11
