STM LD56020 초저잡음 LDO는 열 보호 기능을 제공하고 공간절약형 CSP 0.65 x 0.65mm² SOT23-5L 패키지로 제공됩니다.
특징
- 입력 전압: 1.1V~5.5V
- 초저 드롭아웃 전압(최대 190mV 200mA 부하 조건에서)
- 낮은 접지 전류(일반적으로 18μA 무부하 조건에서)
- 2% 과온도, 25°C에서 ±1% 출력 전압 허용 오차
- 보장 출력 전류: 200mA
- 초저 출력 잡음: 8.8μVRMS (10Hz ~ 100kHz)
- 0.6V~4.0V의 50mV 출력 전압 단계(요청 시 제공 가능)
- 로직 제어식 전자 장치 차단
- 과열 차단
- 출력 액티브 방전 기능
- Flip-chip4 0.65 x 0.65mm² 및 SOT23-5L 패키지
애플리케이션
- 스마트폰/태블릿
- 이미지 센서
- VCO 및 RF 모듈
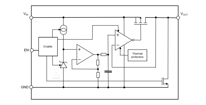
블록 선도
애플리케이션 회로
게시일: 2022-04-12
| 갱신일: 2022-05-03

