STM L6981은 저소비 모드 (LCM) 및 저잡음 모드 (LNM) 버전으로 제공됩니다. LCM은 제어된 출력 전압 리플로 경부하에서 효율성을 극대화하므로, 이 장치는 배터리 전원식 applications에 적합합니다. 이에 비해 LNM은 스위칭 주파수를 일정하게 만들고 경부하 작동을 위한 출력 전압 리플을 최소화하여 저잡음에 민감한 응용 분야의 사양을 충족합니다.
L6981 컨버터는 피크 전류 모드 아키텍처를 기반으로 하며 내부 보정 기능이 있는 SO8 package로 제공되어 설계 복잡성과 크기를 최소화합니다.
특징
- 작동 입력 전압: 3.5V ~ 38V
- 출력 전압: 0.85V ~ VIN
- 1.5A DC 출력 전류
- 내부 보정 네트워크
- 두 가지 버전: 경부하에서 고효율을 위한 LCM 및 잡음에 민감한 애applications을 위한 LNM
- 2μA 셧다운 전류
- 내부 소프트 스타트
- 활성화
- 과전압 보호
- 출력 전압 시퀀싱
- 과열 보호
- LNM 장치의 외부 클록으로 동기화
- SO8 package
애플리케이션
- 24V 버스 산업용 전력 시스템이 설계 대상
- 24V POC 배터리 전원 공급식 장비
- 분산된 지능형 노드
- 센서 및 상시 작동 applications
- 저잡음 Applications
비디오
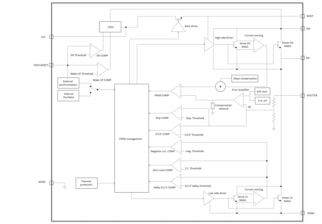
블록 선도
게시일: 2021-02-10
| 갱신일: 2023-05-25

