STMicroelectronics L6494 고전압 하이/로우 측 2A 게이트 드라이버
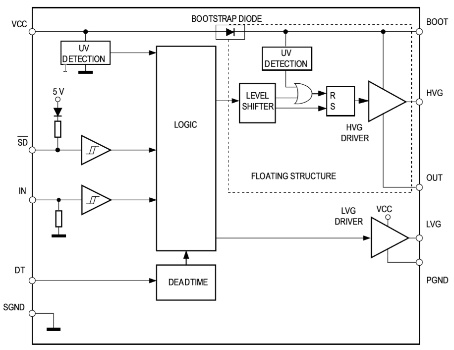
STMicroelectronics L6494 고전압 하이/로우 측 2A 게이트 드라이버는 N채널 전력 MOSFET 또는 IGBT용 단일 칩 하프 브리지 게이트 드라이버입니다. 이 고전압 장치는 BCD6 "오프라인" 기술로 제조된 고전압 장치입니다. 하이 측(유동) 섹션은 최대 500V의 DC 전압 레일과 600V의 과도 전압에 견딜 수 있도록 설계되었습니다. 로직 입력 장치는 3.3V까지 CMOS/TTL 호환되므로 마이크로컨트롤러 또는 DSP와 같은 제어 장치를 쉽게 연동할 수 있습니다.이 장치는 프로그래밍 가능 불감대 시간이 있는 단일 입력 게이트 드라이버로, 액티브 로우 셧다운 핀이 특징이다. 이 L6494는 특히 중간 및 대용량 전력 MOSFET\IGBT에 매우 적합합니다. 두 출력 장치 모두 2.5A를 싱킹하고 2A를 제공할 수 있습니다. 하부 및 상부 구동부 상에 존재하는 독립적인 UVLO 보호 회로는 전력 스위치가 저효율 또는 위험한 조건에서 작동하지 않도록 방지합니다.이 드라이버의 통합형 부트스트랩 다이오드와 모든 통합 기능 덕분에 이 애플리케이션은 PCB 설계를더욱 간소화하고 소형화하므로 전반적인 BoM을 줄입니다.
특징
- 과도 내성 전압: 600V
- 전체 온도 범위에서 dv/dt 과도 내성 ±50V/ns
- 드라이버 전류 성능: 25°C에서 – 2A(표준) 제공 및 25°C에서 – 2.5A 싱킹
- 짧은 전파 지연: 85ns
- 1nF의 부하에서 스위칭 시간 25ns 상승/하강
- 통합형 부트스트랩 다이오드
- 단일 입력 및 차단 핀
- 조절 가능한 부동 시간
- 히스테리시스를 포함한 3.3V, 5V TTL/CMOS 입력 장치
- 하이 측 및 로우 측 UVLO
- 소형 및 간소화된 레이아웃
- 자재 명세서 감소
- 유연하고 용이하고 빠른 설계
애플리케이션
- 가전 제품, 공장 자동화, 산업용 드라이브 및 팬용 모터 드라이버
- HID 밸러스트
- 유도 가열
- 용접
- 산업용 인버터
- UPS
- 전원 공급 장치
- DC-DC 컨버터
블록 선도
게시일: 2018-04-04
| 갱신일: 2023-02-03
