STMicroelectronics HVLED002 고성능 LED 컨트롤러
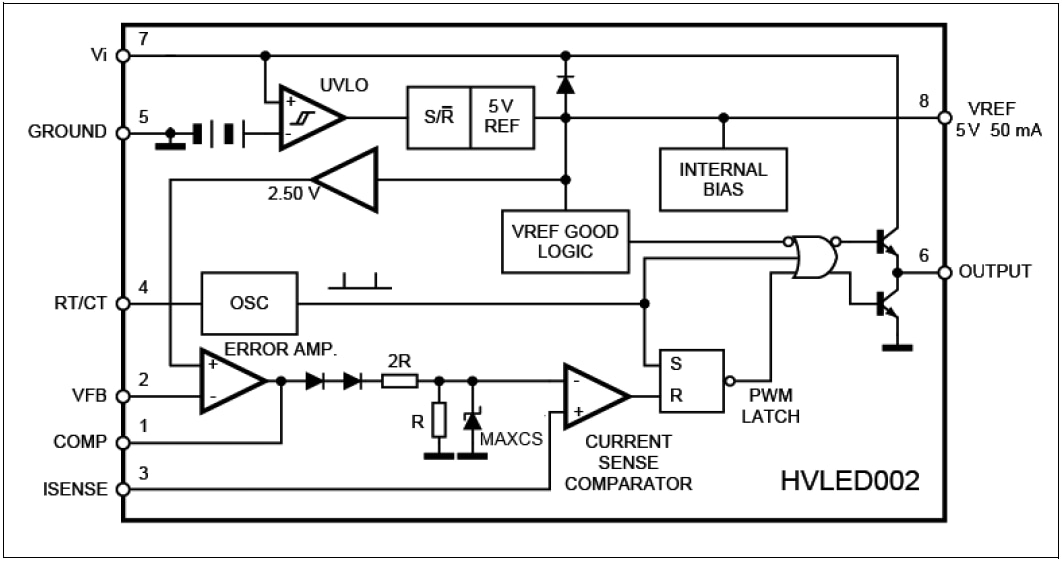
STMicroelectronics HVLED002 고성능 전력 모드 LED 컨트롤러는 오프라인 또는 DC-DC 정주파 전류 모드 컨트롤 방식을 구현하기 위한 특징을 제공하며, 이를 통해 LED 드라이버를 구현할 수 있습니다. 내부에 구현된 회로에는 정밀한 듀티 사이클 컨트롤을 위한 트림형 발진기, 부족전압 잠금회로, 증폭기 입력 오류에 대한 정확성을 감안하여 트림된 정밀 기준 회로, 이 역시 전류 제한 컨트롤 기능을 위한 것인 PWM 비교기, 소스 및 싱크 고피크 전류용으로 설계된 토템폴 출력단 등이 있습니다. 출력단은 N채널 MOSFET을 구동하기에 적합하며, 오프스테이트가 낮습니다.특징
- 정확한 주파수 제어를 위한 트림형 발진기
- 250kHz에서 보장되는 발진기 주파수
- 500kHz까지의 전류 모드 동작
- 사이클 바이 사이클 전류 제한을 위한 래치 PWM
- 저전압 차단 기능이 있는 내부적으로 트리밍된 기준 전압
- 고전류 토템 폴 출력
- 히스테리시스를 이용한 부족 전압 잠금
- 낮은 시동 및 작동 전류
블록 선도
게시일: 2016-03-29
| 갱신일: 2025-04-03
