STMicroelectronics EVALSTGAP2SCM 데모 보드
STMicroelectronics EVALSTGAP2SCM 데모 보드는 STGAP2SCM을 평가하는 데 사용됩니다. STGAP2SCM은 4A 전류 용량 및 레일-투-레일 출력을 제공하는 절연형 단일 게이트 드라이버입니다. 따라서 이 장치는 MOSFET/IGBT/SiC 전력 스위치가 장착된 산업용 애플리케이션의 모터 드라이버와 같은 고전력 인버터 애플리케이션에 이상적입니다. 두 가지 다른 변형 제품으로 제공 가능합니다. 하나에는 소스 및 싱크 출력이 분리되어 있고 다른 하나는 단일 출력 핀과 밀러 클램프 기능을 위한 전용 핀을 갖추고 있습니다. EVALSTGAP2S는 두 가지 출력 구성 변형에 모두 적합합니다.특징
- 고전압 레일: 최대 1,700V
- 드라이버 전류 성능:
- 25°C에서 4A 소스/싱크
- 간소화된 게이트 구동 구성을 위한 별도의 싱크 및 소스(STGAP2SM)
- 4A 밀러 클램프(STGAP2SCM)
- 짧은 전파 지연: 100ns
- UVLO 기능
- 게이트 구동 전압: 최대 26V
- 네거티브 게이트 구동
- 게이트 드라이버를 공급하는 온보드 절연형 DC-DC
컨버터, VAUX에 의한 유입 전압 = 5V - VDD 로직 공급 로컬 3.3V 또는 VAUX
- 3.3V, 5V TTL/CMOS 입력(히스테리시스 포함)
- 간편한 점퍼 선택으로 구동 전압 구성:
- +15/0V, +15/-3V, +19/0V, +19/-3V
- 온도 셧다운 보호
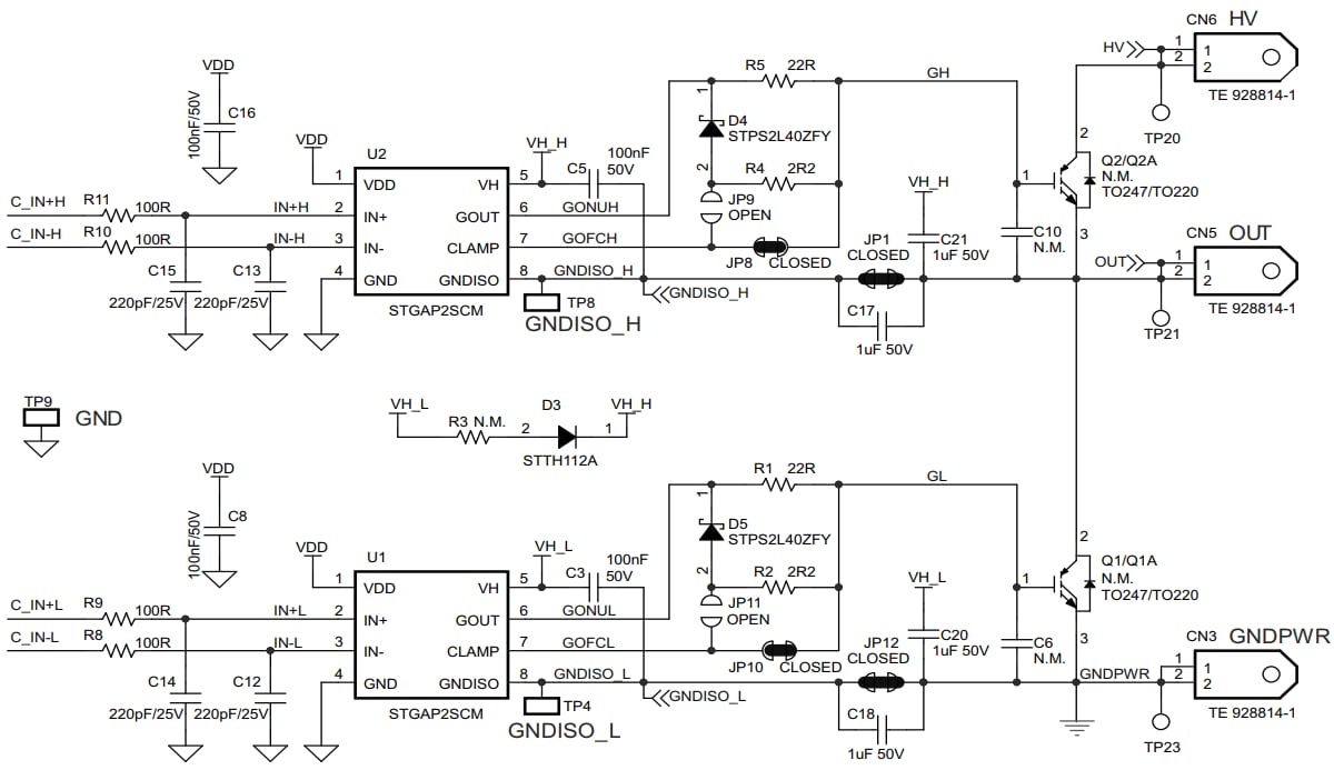
계통도
게시일: 2018-07-10
| 갱신일: 2023-02-12
