STMicroelectronics EVALPWD13F60 평가 보드
STMicroelectronics EVALPWD13F60 평가 보드는 고밀도 전원 및 고전압 풀 브리지 PWD13F60을 평가하는 데 사용되는 고전압 보드(통합 게이트 드라이버 포함)입니다. 이 EVALPWD13F60 평가 보드는 48mm x 53mm(너비)의 FR-4 PCB와 함께 제공되므로 18°C/W의 Rth(J-A)를 제공합니다. EVALPWD13F60 보드는 강제 공기흐름 냉각 없이 최대 2ARMS까지 부하 장치를 구동할 수 있습니다. 이 평가 보드는 핀 스트랩의 전력 신호를 제어하고 고객 측 보드에 쉽게 연결할 수 있습니다. 이 EVALPWD13F60 평가 보드는 10mm x 13mm QFN 패키지로 제공됩니다. 일반적으로 공장 자동화, 산업용 및 가전 제품 용 모터 드라이버, 팬 및 펌프, 전원 공급 장치에 사용됩니다.특징
- 게이트 드라이버 및 고전압 전력 MOSFET를 통합하고 있는 전력 시스템인 패키지
- 낮은 RDS(on) = 320mΩ
- BVDSS = 600V
- 과 같이 작동하는 데 적합
- 풀 브리지
- 듀얼 독립형 하프 브리지
- 폭넓은 드라이버 공급 전압: 6.5V 미만
- 공급 전압에서 UVLO 보호
- 3.3V ~ 15V 호환 입력(히스테리시스 및 풀다운 기능 제공)
- 교차 전도 방지하기 위해 인터로킹 기능
- 내부 부트스트랩 다이오드
- 10mm x 13mm QFN 패키지로 제공
- 매우 콤팩트한 레이아웃
- RoHS 규격 준수
애플리케이션
- 산업용 및 가전기기용 모터 드라이버
- 공장 자동화
- 팬 및 펌프
- HID 및 밸러스트
- 전원 공급 장치
- DC-DC 및 DC-AC 컨버터
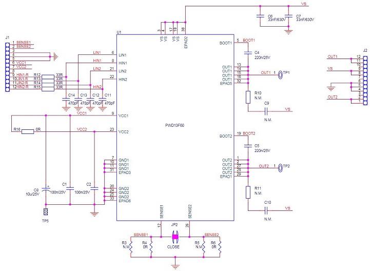
EVALPWD13F60 계통도
PWD13F60 게이트 드라이버
게시일: 2018-04-02
| 갱신일: 2023-02-01
